elecena.pl

Enhanced VGA Port Protector with Monitor Detection and Dual USB Power Switches

Analog Devices

Enhanced VGA Port Protector with Monitor Detection and Dual USB Power Switches RSS Sample
  • Darmowa próbka
MPN:
MAX14984
Producent:
ANALOG DEVICES
Dodany do bazy:
Ostatnio widziany:
Zmiana ceny:
-100% (21.01.2025)
Poprzednia cena:
3.49

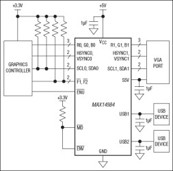
The MAX14984 is a complete VGA port protector with dual USB power switches. The device features all the circuitry required to detect the insertion and removal of a monitor and automatically connect the graphics controller when a monitor is detected. A switched 5V output provides up to 55mA to the VGA port in addition to normal VGA signals.

The MAX14984 features a single active-low enable input to control two 5V USB switches. Each switch supplies 500mA of current with less than 250mV drop from VCC, and is protected against short-circuit faults. Two active-low fault outputs indicate when a fault condition is detected on either output.

High-bandwidth analog switches exceed VESA rise/fall time requirements for the RGB channels. The horizontal and vertical synchronization (H/V) buffers shift logic levels to support +2.5V to +5.0V CMOS or TTL-compatible graphics controllers while meeting the VESA drive capability requirement of ±8mA. An internal 2.5V regulator and pullup resistors on the monitor side translate the DDC voltage levels to be compatible with low-voltage graphics controllers.

The MAX14984 features high-ESD protection of ±8kV Human Body Model (HBM) on all VGA and USB outputs. The device is available in a 24-pin (4mm x 4mm) TQFN package and is specified over the -40°C to +85°C extended temperature range.Applications

* Desktop PCs * Servers * Workstations

* Design Flexibility

* Graphics Controller Port Is Protected when VCC = 0V

* External Pullup Resistors Match DDC Channel to Graphics Controller Supply

* Up to Two USB Ports Supported

* High Level of Integration for Performance

* S5V Provides +5V at 55mA to VGA Port

* Internal Pullup Resistors on DDC Outputs to S5V

* Low 6pF (typ) RGB Capacitance

* 2.1ns (typ) tR/tF with 10pF, 2.2kΩ Load on Monitor-Side SYNC Signals

* Source and Sink 8mA While Meeting Speed Requirements

* High-ESD Protection on VGA and USB Outputs

* ±8kV Human Body Model (HBM)

* Saves Space on Board

* Internal USB Switches

* Pass +5V at 500mA with 250mV (max) IR Drop

* Current Limited/Thermal Protection

* 4mm x 4mm, 24-Pin TQFN Package

Elecena nie prowadzi sprzedaży elementów elektronicznych, ani w niej nie pośredniczy.

Produkt pochodzi z oferty sklepu