elecena.pl

Dual-Output Buck Controller with Tracking/Sequencing

Analog Devices

Dual-Output Buck Controller with Tracking/Sequencing RSS Sample
  • Darmowa próbka
MPN:
MAX15002
Producent:
ANALOG DEVICES
Dodany do bazy:
Ostatnio widziany:
Zmiana ceny:
-100% (20.01.2025)
Poprzednia cena:
5.05

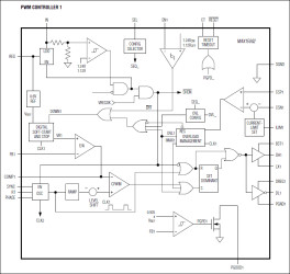
The MAX15002 is a dual-output, pulse-width-modulated (PWM), step-down DC-DC controller with tracking and sequencing options. The device operates over the input voltage range of 5.5V to 23V or 5V ±10%. Each PWM controller provides an adjustable output down to 0.6V and delivers at least 15A of load current with excellent load and line regulation. The MAX15002 is optimized for high-performance, small-size power management solutions.

The options of Coincident Tracking, Ratiometric Tracking, and Output Sequencing allow the tailoring of the power-up/power-down sequence depending on the system requirements. Each of the MAX15002 PWM sections utilizes a voltage-mode control scheme with external compensation, allowing for good noise immunity and maximum flexibility with a wide selection of inductor values and capacitor types. Each PWM section operates at the same, fixed switching frequency that is programmable from 200kHz to 2.2MHz and can be synchronized to an external clock signal using the SYNC input. Each converter operating at up to 2.2MHz with 180° out-of-phase, increases the input capacitor ripple frequency up to 4.4MHz, thereby significantly reducing the RMS input ripple current and the size of the input bypass capacitor requirement.

The MAX15002 includes internal undervoltage lockout with hysteresis, digital soft-start/soft-stop for glitch-free power-up and power-down of the converter. The power-on reset (active-low RESET) with an adjustable timeout period monitors both outputs and provides a active-low RESET signal to the processor when both outputs are within regulation. Protection features include lossless valley-mode current limit and hiccup mode output short-circuit protection.

The MAX15002 is available in a space-saving, 6mm x 6mm, 40-pin TQFN-EP package and is specified for operation over the -40°C to +125°C automotive temperature range. See the MAX15003 data sheet for a triple version of the MAX15002.

Applications

* Networking/Server Power Supplies * PCI Express® Host Bus Adapter Power Supplies * Point-of-Load DC-DC Converters

* 5.5V to 23V or 5V ±10% Input Voltage Range

* Dual-Output Synchronous Buck Controller

* Selectable In-Phase or 180° Out-of-Phase Operation

* Output Voltages Adjustable from 0.6V to 0.85VIN

* Lossless Valley-Mode Current Sensing or Accurate Valley Current Sensing Using RSENSE

* External Compensation for Maximum Flexibility

* Digital Soft-Start and Soft-Stop

* Sequencing or Coincident/Ratiometric VOUT Tracking

* Individual PGOOD Outputs

* Active-Low RESET Output with a Programmable Timeout Period

* 200kHz to 2.2MHz Programmable Switching Frequency

* External Frequency Synchronization

* Hiccup Mode Short-Circuit Protection

* Space-Saving (6mm x 6mm) 40-Pin TQFN Package

Elecena nie prowadzi sprzedaży elementów elektronicznych, ani w niej nie pośredniczy.

Produkt pochodzi z oferty sklepu