elecena.pl

Highly Integrated, Linear Battery Charger with Thermal Regulation for Portable Applications

Analog Devices

Highly Integrated, Linear Battery Charger with Thermal Regulation for Portable Applications RSS Sample
  • Darmowa próbka
MPN:
MAX1501
Producent:
ANALOG DEVICES
Dodany do bazy:
Ostatnio widziany:
Zmiana ceny:
-100% (18.01.2025)
Poprzednia cena:
3.17

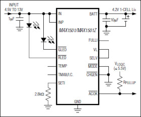
The MAX1501 intelligent, constant-current, constant-voltage (CCCV), temperature-regulated battery charger charges a single lithium-ion (Li+) cell or three-cell NiMH/NiCd batteries. The device integrates the current-sense resistor, PMOS pass element, and thermal-regulation circuitry, while eliminating the reverse-blocking Schottky diode to create the simplest charging solution for hand-held equipment.

For single-cell Li+ batteries, the MAX1501 functions as a stand-alone charger to control the charging sequence from the prequalification state through fast charge, top-off, and charge termination. With 3-cell NiMH/NiCd batteries, the MAX1501 requires collaboration with a microcontroller to determine the best charging algorithm. Proprietary thermal-regulation circuitry limits the die temperature when fast charging or while exposed to high ambient temperatures, allowing maximum charging current without damaging the charger. The MAX1501 continually supplies a regulated output voltage under no-battery conditions, allowing battery changing without interrupting system power.

The device achieves high flexibility by providing an adjustable fast-charge current, top-off current, safety timer (disabled in the MAX1501Z), and thermal-regulation setpoint. Other features include input power detection (active-low ACOK) and input under-/overvoltage protection. The MAX1501 provides active-low control inputs.

The MAX1501 accepts a 4.5V to 13V supply, but disables charging when the input voltage exceeds 6.5V, preventing excessive power dissipation. The MAX1501 operates over the extended temperature range (-40°C to +85°C) and is available in a compact 16-pin thermally enhanced 5mm x 5mm thin QFN package with 0.8mm profile.

Applications

* Bluetooth® Equipment * Cell Phones/Cordless Phones * Charging Cradles and Docks * Digital Cameras and MP3 Players * PDAs * USB Appliances

* Stand-Alone 1-Cell Li+ Charging, Microprocessor- Controlled 3-Cell NiMH/NiCd Charging

* No FET, Reverse-Blocking Diode, or Current- Sense Resistor Required

* 1.4A (max) Programmable Fast-Charge Current

* +95°C, +115°C, and +135°C Proprietary Programmable Die Temperature Regulation Control

* 4.5V to 13V Input Voltage Range with Input Overvoltage (OVLO) Protection Above 6.5V

* Programmable Top-Off Current Threshold: 10%, 20%, or 30% of the Fast-Charge Current

* Charge-Current Monitor for Fuel Gauging

* Programmable Safety Timer (3, 4.5, or 6 hours)

* Input Power Detection Output (active-low ACOK) and Charge Enable Input (active-low CHGEN)

* Automatic Recharge

* Digital Soft-Start Limits Inrush Current

* Charge Status Outputs for LEDs or µP Interface

Elecena nie prowadzi sprzedaży elementów elektronicznych, ani w niej nie pośredniczy.

Produkt pochodzi z oferty sklepu