elecena.pl

125V/3A, High-Speed, Half-Bridge MOSFET Drivers

Analog Devices

125V/3A, High-Speed, Half-Bridge MOSFET Drivers RSS Sample
  • Darmowa próbka
MPN:
MAX15019
Producent:
ANALOG DEVICES
Dodany do bazy:
Ostatnio widziany:
Zmiana ceny:
-100% (21.01.2025)
Poprzednia cena:
2.97

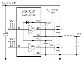
The MAX15018A/MAX15018B/MAX15019A/MAX15019B high-frequency, 125V half-bridge, n-channel MOSFET drivers drive high- and low-side MOSFETs in high-voltage applications. These drivers are independently controlled, and their 35ns (typ) propagation delay, from input to output, are matched to within 2ns (typ). The high-voltage operation with very low and matched propagation delay between drivers, and high source-/sink-current capabilities in a thermally enhanced package make these devices suitable for high-power, high-frequency telecom power converters. The 125V maximum input voltage provides plenty of margin over the 100V input transient requirement of telecom standards. A reliable on-chip bootstrap diode connected between VDD and BST eliminates the need for an external discrete diode.

The MAX15018A/MAX15019A both offer noninverting drivers. The MAX15018B/MAX15019B offer a noninverting high-side driver and an inverting low-side driver (see the Selector Guide in the full data sheet). The MAX15018 feature CMOS (VDD/2) logic inputs. The MAX15019 feature TTL-logic inputs. The drivers are available in the industry standard 8-pin SO footprint and pin configuration with a thermally enhanced 8-pin SO package. All devices operate over the -40°C to +125°C automotive temperature range.

Applications

* Half-Bridge, Full-Bridge, and Two-Switch Forward Converters * Motor Control * Power-Supply Modules * Synchronous Buck DC-to-DC Converters * Telecom Power Supplies

* HIP2100IB/HIP2101IB Pin Compatible (MAX15018A/MAX15019A)

* Up to 125V VIN Operation

* 8V to 12.6V VDD Input Supply Range

* 3A Peak Source and Sink Current

* 35ns Propagation Delay

* Guaranteed 8ns or Less Propagation Delay Matching Between High- and Low-Side Drivers

* Both Noninverting/Noninverting and Noninverting/Inverting Logic-Input Versions Available

* Up to 15V Logic Inputs, Independent of VDD Supply Voltage

* Low 8pF Input Capacitance

* Available in CMOS (VDD/2) or TTL Logic-Level Inputs with Hysteresis

* Available in a Space-Saving, Thermally Enhanced 8-Pin SO-EP Package

Elecena nie prowadzi sprzedaży elementów elektronicznych, ani w niej nie pośredniczy.

Produkt pochodzi z oferty sklepu