elecena.pl

High-Efficiency, 4A, Step-Down Regulator with Integrated Switches in 2mm x 2mm Package

Analog Devices

High-Efficiency, 4A, Step-Down Regulator with Integrated Switches in 2mm x 2mm Package RSS Sample
  • Darmowa próbka
MPN:
MAX15040
Producent:
ANALOG DEVICES
Dodany do bazy:
Ostatnio widziany:

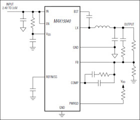
The MAX15040 high-efficiency switching regulator delivers up to 4A load current at output voltages from 0.6V to (0.9 x VIN). The device operates from 2.4V to 3.6V, making it ideal for on-board point-of-load and postregulation applications. Total output-voltage accuracy is within ±1% over load, line, and temperature.

The MAX15040 features 1MHz fixed-frequency PWM mode operation. The high operating frequency allows for small-size external components.

The low-resistance on-chip nMOS switches ensure high efficiency at heavy loads while minimizing critical parasitic inductances, making the layout a much simpler task with respect to discrete solutions. Following a simple layout and footprint ensures first-pass success in new designs.

The MAX15040 incorporates a high-bandwidth (> 15MHz) voltage-error amplifier. The voltage-mode control architecture and the voltage-error amplifier permit a Type III compensation scheme to achieve maximum loop bandwidth, up to 200kHz. High loop bandwidth provides fast transient response, resulting in less required output capacitance and allowing for all-ceramic capacitor designs.

The MAX15040 features an output overload hiccup protection and peak current limit on both high-side (sourcing current) and low-side (sinking and sourcing current) MOSFETs, for ultra-safe operations in case of high output prebias, short-circuit conditions, severe overloads, or in converters with bulk electrolytic capacitors.

The MAX15040 features an adjustable output voltage. The output voltage is adjustable by using two external resistors at the feedback or by applying an external reference voltage to the REFIN/SS input. The MAX15040 offers programmable soft-start time using one capacitor to reduce input inrush current. A built-in thermal shutdown protection assures safe operation under all conditions. The MAX15040 is available in a 2mm x 2mm, 16-bump (4 x 4 array), 0.5mm pitch WLP package.

Applications

* ASIC/CPU/DSP Core and I/O Voltages * Base-Station Power Supplies * DDR Power Supplies * Point-of-Load * RAID Control Power Supplies * Server Power Supplies * Telecom and Networking Power Supplies

* Internal 15mΩ RDS(ON) MOSFETs

* Continuous 4A Output Current

* ±1% Output-Voltage Accuracy Over Load, Line, and Temperature

* Operates from 2.4V to 3.6V Supply

* Adjustable Output from 0.6V to (0.9 x VIN)

* Adjustable Soft-Start Reduces Inrush Supply Current

* Factory-Trimmed 1MHz Switching Frequency

* Compatible with Ceramic, Polymer, and Electrolytic Output Capacitors

* Safe Startup into Prebias Output

* Enable Input/Power-Good Output

* Fully Protected Against Overcurrent and Overtemperature

* Overload Hiccup Protection

* Sink/Source Current in DDR Applications

* 2mm × 2mm, 16-Bump (4 x 4 Array), 0.5mm Pitch WLP Package

Elecena nie prowadzi sprzedaży elementów elektronicznych, ani w niej nie pośredniczy.

Produkt pochodzi z oferty sklepu