elecena.pl

40V, High-Performance, Synchronous Buck Controller

Analog Devices

40V, High-Performance, Synchronous Buck Controller RSS Sample
  • Darmowa próbka
MPN:
MAX15046B
Producent:
ANALOG DEVICES
Dodany do bazy:
Ostatnio widziany:

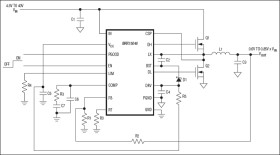
The MAX15046 synchronous step-down controller operates from a 4.5V to 40V input voltage range and generates an adjustable output voltage from 85% of the input voltage down to 0.6V, supporting loads up to 25A. The device allows monotonic startup into a prebiased bus without discharging the output and features adaptive internal digital soft-start.

The MAX15046 offers the ability to adjust the switching frequency from 100kHz to 1MHz with an external resistor. The MAX15046's adaptive synchronous rectification eliminates the need for an external freewheeling Schottky diode. The device also utilizes the external low-side MOSFET's on-resistance as a current-sense element, eliminating the need for a current-sense resistor. This protects the DC-DC components from damage during output overloaded conditions or output short-circuit faults without requiring a current-sense resistor. Hiccup-mode current limit reduces power dissipation during short-circuit conditions. The MAX15046 includes a power-good output and an enable input with precise turn-on/turn-off threshold, which can be used for input supply monitoring and for power sequencing.

Additional protection features include sink-mode current limit, and thermal shutdown. Sink-mode current limit prevents reverse inductor current from reaching dangerous levels when the device is sinking current from the output.

The MAX15046A/MAX15046B feature soft-stop operation. Soft-stop operation is disabled in the MAX15046C.

The MAX15046 is available in a 16-pin QSOP or 16-pin QSOP-EP package and operates over the -40°C to +125°C temperature range.

Applications

* Basestations * Industrial Power Supplies (PLC, Industrial Computers, Fieldbus Components, Fieldbus Couplers) * Telecom Power Supplies

* Input Voltage Ranges from 4.5V to 40V or 5V ±10%

* Adjustable Outputs from 0.85 x VIN Down to 0.6V

* Adjustable Switching Frequency (100kHz to 1MHz) with ±10% (1MHz) Accuracy

* Adaptive Internal Digital Soft-Start

* Up to 25A Output Capability

* Cycle-by-Cycle Valley-Mode Current Limit with Adjustable, Temperature-Compensated Threshold (30mV to 300mV)

* Monotonic Startup into Prebiased Output

* ±1% Accurate Voltage Reference

* 90% Maximum Duty Cycle (MAX15046C)

* 3A-Peak Gate Drivers

* Hiccup-Mode Short-Circuit Protection

* Overtemperature Shutdown

* Power-Good (PGOOD) Output and Enable Input (EN) with ±5% Accurate Threshold

* Thermally Enhanced 16-Pin QSOP Package

Elecena nie prowadzi sprzedaży elementów elektronicznych, ani w niej nie pośredniczy.

Produkt pochodzi z oferty sklepu