High-Efficiency, 4A, 1MHz, Step-Down Regulators with Integrated Switches in 2mm x 2mm Package
Analog Devices
RSS
Sample
- Darmowa próbka
- MPN:
- MAX15050
- Producent:
- ANALOG DEVICES
- Dodany do bazy:
- Ostatnio widziany:
Sugerowane produkty dla max15051
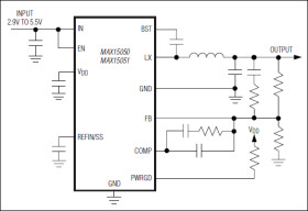
The MAX15050/MAX15051 high-efficiency switching regulators deliver up to 4A load current at output voltages from 0.6V to (0.9 x VIN). The devices operate from 2.9V to 5.5V, making them ideal for on-board point-of-load and postregulation applications. Total output-voltage accuracy is within ±1% over load, line, and temperature.
The MAX15050/MAX15051 feature 1MHz fixed-frequency PWM operation. The MAX15050 features pulse-skip mode to improve light-load efficiency. The MAX15050 soft-starts in a monotonic mode and then operates in the forced PWM mode or pulse-skip mode depending on the output load current condition. The MAX15051 soft-starts in the monotonic mode and operates in the forced PWM mode. The high operating frequency allows for small-size external components.
The low-resistance on-chip nMOS switches ensure high efficiency at heavy loads while minimizing critical parasitic inductances, making the layout a much simpler task with respect to discrete solutions. Following a simple layout and footprint ensures first-pass success in new designs.
The MAX15050/MAX15051 incorporate a high-bandwidth (> 26MHz) voltage-error amplifier. The voltage-mode control architecture and the voltage-error amplifier permit a type III compensation scheme to achieve maximum loop bandwidth, up to 200kHz. High loop bandwidth provides fast transient response, resulting in less required output capacitance and allowing for all-ceramic capacitor designs.
The MAX15050/MAX15051 feature an output overload hiccup protection and peak current limit on both high-side and low-side MOSFETs. These features provide for ultra-safe operation in the cases of short-circuit conditions, severe overloads, or in converters with bulk electrolytic capacitors.
The MAX15050/MAX15051 feature an adjustable output voltage. The output voltage is adjustable by using two external resistors at the feedback or by applying an external reference voltage to the REFIN/SS input. The MAX15050/MAX15051 offer programmable soft-start time using one capacitor to reduce input inrush current. A built-in thermal shutdown protection assures safe operation under all conditions. The MAX15050/MAX15051 are available in a 2mm x 2mm, 16-bump (4 x 4 array), 0.5mm pitch WLP package.
Applications
* ASIC/CPU/DSP Core and I/O Voltages * Base-Station Power Supplies * DDR Power Supplies * Point-of-Load * Portable Applications * RAID Control Power Supplies * Server Power Supplies * Telecom and Networking Power Supplies
* Internal 18mΩ RDS(ON) MOSFETs
* Pulse-Skip Mode for High-Efficiency Light Load (MAX15050)
* Continuous 4A Output Current
* ±1% Output-Voltage Accuracy Over Load, Line, and Temperature
* Operates from 2.9V to 5.5V Supply
* Adjustable Output from 0.6V to (0.9 x VIN)
* Adjustable Soft-Start Reduces Inrush Supply Current
* Factory-Trimmed 1MHz Switching Frequency
* Compatible with Ceramic, Polymer, and Electrolytic Output Capacitors
* Safe Startup Into Prebias Output
* Enable Input/Power-Good Output
* Fully Protected Against Overcurrent and Overtemperature
* Overload Hiccup Protection
* Sink/Source Current for DDR Applications
* 2mm x 2mm, 16-Bump (4 x 4 Array), 0.5mm Pitch WLP Package
Elecena nie prowadzi sprzedaży elementów elektronicznych, ani w niej nie pośredniczy.
Produkt pochodzi z oferty sklepu Analog Devices