elecena.pl

TFT LCD DC-to-DC Converter with Operational Amplifiers

Analog Devices

TFT LCD DC-to-DC Converter with Operational Amplifiers RSS Sample
  • Darmowa próbka
MPN:
MAX1543
Producent:
ANALOG DEVICES
Dodany do bazy:
Ostatnio widziany:

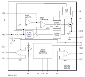
The MAX1542/MAX1543 include a high-performance boost regulator and two high-current operational amplifiers for active matrix, thin-film transistor (TFT), liquid-crystal displays (LCDs). Also included is a logic- controlled, high-voltage switch with adjustable delay. The MAX1543 includes an additional high-voltage load switch and features pin-selectable boost regulator switching frequency.

The step-up DC-to-DC converter is a high-frequency 640kHz (MAX1543)/1.2MHz (MAX1542/MAX1543) current-mode regulator with a built-in power MOSFET that allows the use of ultra-small inductors and ceramic capacitors. It provides fast transient response to pulsed loads while producing efficiencies over 85%.

The two easy-to-use, high-performance operational amplifiers can drive the LCD backplane (VCOM) and/or the gamma correction divider string. The devices feature high short-circuit current (150mA), fast slew rate (7.5V/µs), wide bandwidth (12MHz), and rail-to-rail inputs and outputs.

The MAX1542/MAX1543 are available in 20-pin thin QFN packages with a maximum thickness of 0.8mm for ultra-thin LCD panel design.

Applications

* Car-Navigation Displays * LCD Monitor Panels * Notebook Computer Displays * PDAs

* Ultra-High-Performance Step-Up Regulator

* Fast Transient Response to Pulsed Load Using Current-Mode Control Architecture

* High-Accuracy Output Voltage (1.3%)

* Built-In 14V, 1.2A, 0.2Ω N-Channel Power MOSFET with Lossless Current-Sensing

* High Efficiency (85%)

* 8-Step Current-Controlled Digital Soft-Start

* Two High-Performance Operational Amplifiers

* 150mA Output Short-Circuit Current

* 7.5V/µs Slew Rate

* 12MHz -3dB Bandwidth

* Rail-to-Rail Inputs/Outputs

* Unity Gain Stable

* Logic-Controlled High-Voltage Switch with Adjustable Delay

* Timer Delay Latch FB Fault Protection

* Thermal Protection

* 2.6V to 5.5V Input Operating Voltage Range

* 3.6mA (Switching), 0.45mA (Not Switching) Quiescent Current

* Ultra-Thin 20-Pin Thin QFN Package (5mm x 5mm x 0.8mm)

Elecena nie prowadzi sprzedaży elementów elektronicznych, ani w niej nie pośredniczy.

Produkt pochodzi z oferty sklepu