elecena.pl

2-Phase/1-Phase, QuickTune-PWM Controller with Serial I²C Interface

Analog Devices

2-Phase/1-Phase, QuickTune-PWM Controller with Serial I²C Interface RSS Sample
  • Darmowa próbka
MPN:
MAX15569
Producent:
ANALOG DEVICES
Dodany do bazy:
Ostatnio widziany:

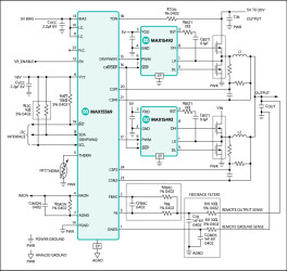
The MAX15569 step-down controller consists of one multiphase regulator. The multiphase CPU regulator uses Maxim’s unique 2-phase QuickTune-PWM constant “on-time” architecture. The 2-phase CPU regulator runs 180° out-of-phase for true interleaved operation, minimizing input capacitance.

The device’s VR is controlled by writing appropriate data into a function-mapped register file. Output voltages are dynamically changed through a 2-wire, fast I²C interface (clock, data), allowing the switching regulator to be programmed to different voltages. A slew-rate controller allows controlled voltage transition and controlled soft-start. The regulator runs in a unique smart, low-power pulse-skipping-state algorithm for best efficiency over the full load range and the best transient response with respect to common pulse-skipping methods.

The device includes multiple fault-protection features: Output overvoltage protection (OVP), undervoltage protection (UVP), and thermal protection. When any of these fault-protection features detect a fault condition, the controller shuts down. A multifunction active-low INT output monitors output voltage, overcurrent (OC), overrange (VOUTMAX), and thermal faults (active-low VRHOT).

The controller has a programmable switching frequency, allowing 300kHz to 1400kHz per each phase of operation. The controller operates with a wide variety of drivers and MOSFETs, such as the MAX15492 MOSFET driver with standard MOSFETs, or with the power stage that integrates the drivers and MOSFETs together in a single device.

Applications

* ARM Core Power Supply * Multiphase DC-DC Controllers * Ultrabooks and Tablet Core Supply * Voltage-Positioned Step-Down Converter

* Multiphase Controller Maximizes Processor Performance

* 2-Phase QuickTune-PWM CPU Core Regulator

* Output-Voltage Control

* Active Load-Line Amplifier with Adjustable Gain

* ±5mV FB Accuracy Over Line and Load

* Programmable Slew Rate and Soft-Start

* Accurate Current Balance and Current Limit

* True Differential Remote Output Sense

* 8-Bit ADC Digitizes Current Sense to Store in Current Monitor Register

* Transient Phase Overlap Reduces Output Capacitance

* Programmable Functionality Allows Optimized Design Performance

* Programmable 300kHz to 1400kHz Switching Frequency

* Programmable Soft-Shutdown (2kΩ Discharge Switch)

* I2C Serial-Interface Control

* Robust Protection for Reliable Operation

* Overcurrent, Output-Voltage Overrange, Overvoltage, Undervoltage, and Thermal-Fault Protection

* System Status Register

* Multifunction Active-Low INT Output

* 4.5V to 24V Battery Input Range

Elecena nie prowadzi sprzedaży elementów elektronicznych, ani w niej nie pośredniczy.

Produkt pochodzi z oferty sklepu