elecena.pl

Programmable, 4A, USB, Current-Limited Switches with Autoreset and Fault Blanking

Analog Devices

Programmable, 4A, USB, Current-Limited Switches with Autoreset and Fault Blanking RSS Sample
  • Darmowa próbka
MPN:
MAX1562H
Producent:
ANALOG DEVICES
Dodany do bazy:
Ostatnio widziany:
Zmiana ceny:
-100% (21.01.2025)
Poprzednia cena:
1.45

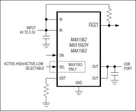
The MAX1562/MAX1562H/MAX1563 single current-limited switches provide up to 4A to power up to eight USB ports. They operate from a 4V to 5.5V input supply and consume only 40µA of quiescent current when operating and only 3µA in shutdown.

The MAX1562/MAX1562H/MAX1563s' autoreset feature latches the switch off if the output is shorted, thereby saving system power. When the short is removed, the switch is reactivated. A fault-blanking feature enables the circuit to ignore momentary faults, such as those caused when hot swapping a capacitive load, preventing false alarms to the host system. Fault blanking also prevents fault signals from being issued when the device powers up the load.

The MAX1562/MAX1562H/MAX1563 provide several safety features to protect the USB port. Built-in thermal-overload protection turns off the switch when the die temperature exceeds +160°C. Accurate internal current-limiting circuitry protects the input supply against both overload and short-circuit conditions. An open-drain fault signal (FAULT) notifies the microprocessor when a thermal-overload, current-limit, undervoltage lockout (UVLO), or short-circuit fault occurs.

The MAX1562 has an active-low ON, and the MAX1562H has an active-high ON enable input. The MAX1563 has a selectable active-high or active-low, logic-controlled enable. The current limit is programmed from 1A to 4A using a resistor.

The MAX1562/MAX1562H are available in 8-pin SO packages and are pin-compatible upgrades to the MIC2545A/MIC2549A. The MAX1563 provides the same features and higher current performance in a smaller 12-pin (4mm x 4mm) Thin QFN package. These devices operate over an extended temperature range (-40°C to +85°C). An evaluation kit is available to speed designs.

Applications

* Desktop Computers * Docking Stations * Notebook Computers * PDAs and Palmtop Computers * USB Ports and Hubs

* Programmable Current Limit (1A to 4A) with Resistor

* Autoreset Feature Saves System Power

* 20ms Fault-Blanking Circuitry

* Active-High/Low Control Logic

* Fault-Indicator Output

* Thermal-Overload Protection

* Smaller 4mm x 4mm Thin QFN Package (MAX1563)

* 3µA Shutdown Current

Elecena nie prowadzi sprzedaży elementów elektronicznych, ani w niej nie pośredniczy.

Produkt pochodzi z oferty sklepu