elecena.pl

High-Efficiency Step-Up Converters for White LED Main and Subdisplay Backlighting

Analog Devices

High-Efficiency Step-Up Converters for White LED Main and Subdisplay Backlighting RSS Sample
  • Darmowa próbka
MPN:
MAX1582
Producent:
ANALOG DEVICES
Dodany do bazy:
Ostatnio widziany:

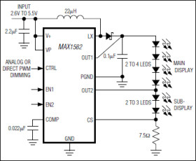
The MAX1582/MAX1582Y drive up to six white LEDs in series with a constant current to provide display backlighting for two (main and sub-) displays in cell phones and other handheld devices. This configuration eliminates the need for ballast resistors and expensive factory calibration. The proprietary dual-output, step-up pulse-width modulation (PWM) converter includes a low RDSON n-channel MOSFET switch for high efficiency and maximum battery life.

The MAX1582/MAX1582Y utilize 1MHz current-mode PWM control to allow small input and output capacitors and a small inductor, while minimizing ripple on the input supply and avoiding interference to sensitive circuitry in the equipment. Integrated overvoltage protection (27V for the MAX1582 and 18V for the MAX1582Y) eliminates the need for an external zener diode to protect the IC from open circuit. Flexible dimming control utilizes either an analog control signal or direct digital PWM control without external RC filtering. This also increases dimming accuracy at low brightness levels. The PWM dimming signal can be any frequency from 200Hz to 200kHz. Softstart eliminates inrush current during startup.

The MAX1582/MAX1582Y are available in tiny 4 x 4 chip-scale (UCSP™) and 12-pin thin QFN packages.

Applications

* Cell Phones with One or Two Displays * Other Handheld Devices with Dual Displays * Smartphones, Palmtops, and Wireless Handhelds

* Accurate Current Regulation for Uniform Illumination

* Lights Up Two LED Sections for Main and Subdisplays

* Up to 84% Efficiency

* Internal High-Power, 30V MOSFET

* Low 15mVP-P Input Ripple

* Flexible Dimming Control

* Analog DAC Controlled

* Direct-Digital PWM (No RC Required) from 200Hz to 200kHz

* Overvoltage Protection to Eliminate Zener Diode

* Constant 1MHz PWM Operation

* Low-Profile Inductor and Capacitors

* Soft-Start Eliminates Inrush Current

* 2.6V to 5.5V Input

* 0.01µA (typ) Shutdown Current

* Tiny UCSP (2.1mm x 2.1mm x 0.61mm) and Thin QFN (4mm x 4mm) Packages

Elecena nie prowadzi sprzedaży elementów elektronicznych, ani w niej nie pośredniczy.

Produkt pochodzi z oferty sklepu