elecena.pl

Single-Channel CardBus and PCMCIA V/V Power-Switching Network

Analog Devices

Single-Channel CardBus and PCMCIA V/V Power-Switching Network RSS Sample
  • Darmowa próbka
MPN:
MAX1602
Producent:
ANALOG DEVICES
Dodany do bazy:
Ostatnio widziany:
Zmiana ceny:
-100% (19.01.2025)
Poprzednia cena:
3.93

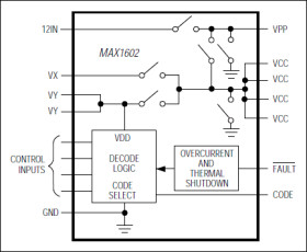
The MAX1602 DC power-switching IC contains a network of low-resistance MOSFET switches that deliver selectable VCC and VPP voltages to a single CardBus or PC Card host socket. Key features include low-resistance switches, small packaging, soft-switching action, and compliance with PCMCIA specifications for 3V/5V switching. 3.3V-only power switching for fast, 32-bit CardBus applications is supported in two ways: low-resistance 3.3V switches allow high 3.3V load currents (up to 1A); and completely independent internal charge pumps let the 3.3V switch operate normally, even if the +5V and +12V supplies are disconnected or turned off to conserve power. The internal charge pumps are regulating types that draw reduced input current when the VCC switches are static. Power consumption is automatically reduced to 11µA max when the outputs are high-Z or GND.

Other key features include guaranteed specifications for output current limit level, and guaranteed specifications for output rise/fall times (in compliance with PCMCIA specifications). Reliability is enhanced by thermal-overload protection, accurate current limiting, an overcurrent-fault flag output, and undervoltage lock-outs. The CMOS/TTL-logic interface is flexible, and can tolerate logic input levels in excess of the positive supply rail.

The MAX1602 fits a complete CardBus/PCMCIA switch into a space-saving, 16-pin QSOP package.

Applications

* Data Logging * Docking Stations * Handy Terminals * PCMCIA Read/Write Drives

* Supports a Single PC Card/CardBus Socket

* 1A, 0.25Ω Max 3.3V VCC Switch

* 1A, 0.25Ω Max 5V VCC Switch

* Soft Switching for Low Inrush Surge Current

* Overcurrent Protection

* Overcurrent/Thermal-Fault Flag Output

* Thermal Shutdown at Tj = +150°C

* Independent Internal Charge Pumps

* Break-Before-Make Switching Action

* 11µA Max Standby Supply Current

* 5V and 12V Not Required for Low-RDS(ON) 3.3V Switching

* Complies with PCMCIA 3V/5V Switching Specifications

* Super-Small 16-Pin QSOP Package

* Code Compatible with:

* Cirrus CL-PD67XX Family

* Databook DB86184

* Intel 82365SL (industry-standard coding)

Elecena nie prowadzi sprzedaży elementów elektronicznych, ani w niej nie pośredniczy.

Produkt pochodzi z oferty sklepu