elecena.pl

Battery-Backup Circuits with Regulated Output Voltage

Analog Devices

Battery-Backup Circuits with Regulated Output Voltage RSS Sample
  • Darmowa próbka
MPN:
MAX16024
Producent:
ANALOG DEVICES
Dodany do bazy:
Ostatnio widziany:

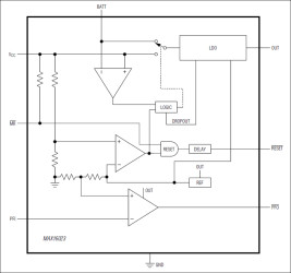
The MAX16023/MAX16024 low-power battery-backup circuits with a regulated output are capable of delivering up to 100mA output current. The MAX16023/MAX16024 include a low-dropout regulator, a microprocessor (µP) reset circuit, and a battery switchover circuit. Additional available features include a manual reset, a power-fail comparator, and a battery-on indicator. These devices reduce the number of external components to minimize board space and improve reliability.

The MAX16023/MAX16024 are ideally suited for providing power for backing up critical memory such as static random-access memory (SRAM) or real-time clocks (RTCs). The regulated output is powered by VCC when it is present and switches over to the backup power during brownout. The MAX16023/MAX16024 accept an input voltage from 1.53V to 5.5V and provide fixed standard output voltages of 1.2V, 1.8V, 2.5V, 3.0V, and 3.3V. The MAX16024 offers the ability to externally set the output voltage using a resistive divider. All outputs are available with push-pull or open-drain configurations.

The MAX16023 offers a power-fail comparator for monitoring an additional voltage or for providing an early power-fail warning. Another feature includes a manual-reset input (MAX16023/MAX16024). The MAX16024 also features a battery-on indicator and chip-enable gating function.

The MAX16023/MAX16024 are offered in 8- and 10-pin TDFN packages and are fully specified from -40°C to +85°C temperature range.

Applications

* GPS Systems * Industrial Controls * Main/Backup Power for RTCs/SRAM * Point-of-Sale Equipment * Portable/Battery Equipment * Set-Top Boxes

* System Monitoring for 5V, 3.3V, 3V, 2.5V, or 1.8V Power-Supply Voltages

* 100mA Low-Dropout Regulator

* Factory-Trimmed and Adjustable Output Voltages

* 1.53V to 5.5V Operating Voltage Range

* Low-Power Consumption: 4µA (typ)

* Power-Fail Comparators for Monitoring Voltages Down to 0.6V

* Battery-On Indicator

* Battery Freshness Seal

* On-Board Gating of CE Signals, 1.5ns Propagation Delay (MAX16024)

* Debounced Manual-Reset Input

* 145ms (min) Reset Timeout Period

* Tiny 8-Pin and 10-Pin TDFN Packages

* UL® Certified to Conform to IEC 60950-1

Elecena nie prowadzi sprzedaży elementów elektronicznych, ani w niej nie pośredniczy.

Produkt pochodzi z oferty sklepu