elecena.pl

On/Off Controller with Debounce and ±15kV ESD Protection

Analog Devices

On/Off Controller with Debounce and ±15kV ESD Protection RSS Sample
  • Darmowa próbka
MPN:
MAX16054
Producent:
ANALOG DEVICES
Dodany do bazy:
Ostatnio widziany:

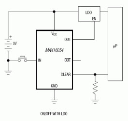
The MAX16054 is a pushbutton on/off controller with a single switch debouncer and built-in latch. It accepts a noisy input from a mechanical switch and produces a clean latched digital output after a factory-fixed qualification delay.

The MAX16054 eliminates contact bounce during switch opening and closing. The state of the output changes only when triggered by the falling edge of the debounced switch input; the output remains unchanged on the rising edge of the input. Robust switch inputs handle ±25V levels and are ±15kV ESD protected for use in harsh industrial environments. The MAX16054 features a complementary output, active-low OUT, which is the inverted state of OUT. An asynchronous CLEAR input allows an external signal to force the output flip-flop low. Undervoltage-lockout circuitry ensures that OUT is in the off state upon power-up. The MAX16054 requires no external components, and its low supply current makes it ideal for use in portable equipment.

The MAX16054 operates from a +2.7V to +5.5V single supply. The MAX16054 is offered in a 6-pin thin SOT23 package and operates over the -40°C to +125°C automotive temperature range.

Applications

* MP3/Video Players * PDAs * Portable Electronics * Portable Instrumentation * Set-Top Boxes * White Goods

* Robust Inputs Can Handle Power Supplies Up to ±25V

* ±15kV ESD Protection

* Latched Output

* Low 7µA Supply Current

* Operates from 2.7V to 5.5V

* -40°C to +125°C Temperature Range

* Thin SOT23 Package

Elecena nie prowadzi sprzedaży elementów elektronicznych, ani w niej nie pośredniczy.

Produkt pochodzi z oferty sklepu