±0.7% Accuracy Single-Window Voltage Monitor with BIST
Analog Devices
RSS
Sample
- Darmowa próbka
- MPN:
- MAX16138
- Producent:
- ANALOG DEVICES
- Dodany do bazy:
- Ostatnio widziany:
Sugerowane produkty dla max16138
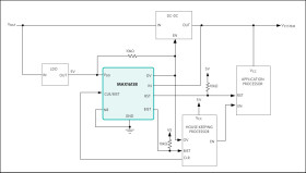
The MAX16138 is a low-voltage, ±0.7% accurate supervisory circuit that monitors a single system supply voltage for undervoltage and overvoltage faults within a factory set threshold window. When the monitored supply voltage drops below the undervoltage threshold or goes above the overvoltage threshold, the reset output asserts low. The reset output deasserts after the reset timeout period when the supply voltage returns within the undervoltage and overvoltage threshold window.
The reset output is active low available in either the push-pull or open-drain options. The MAX16138 offers factory-trimmed nominal input voltage options from 0.51V to 5.01V in approximately 20mV increment. A variety of factory-trimmed undervoltage/overvoltage thresholds from ±2% to ±9% are available to accommodate different supply voltages and tolerances.
The MAX16138 features a unique Built-In-Self-Test (BIST) diagnostic capability that monitors the health of the internal reset circuit during power-up. If the built-in-self-test fails, the MAX16138 asserts low. During normal operation, the MAX16138 performs an on-demand BIST when the is pulled low for more than 150μs. See the Built-In Self-Test section for more details.
The MAX16138 is available in a small, 2mm x 2mm, 8-pin TDFN side-wettable package and operates over the automotive temperature range of -40°C to +125°C.
Applications
* Advanced Driver-Assistance Systems (ADAS) * Multivoltage ASICs * Servers * Storage Equipment
* ±0.7% Allow Precision Supply Monitoring* BIST Enhances System Safety* Enables ASIL Compliance at System Level* Factory-Set Threshold 0.5V to 5V with 20mV Increment* Factory-Set Input Tolerance ±2% to ±9% UV/OV Threshold Window* Factory-Set Reset Timeout* Latched Overvoltage Fault Output* 5μs Overvoltage Fault Response* Open-Drain/Push-Pull Reset Output* 2mm x 2mm TDFN-8 Side-Wettable Package* -40°C to +125°C Temperature Range* AEC-Q100 Qualified
Elecena nie prowadzi sprzedaży elementów elektronicznych, ani w niej nie pośredniczy.
Produkt pochodzi z oferty sklepu Analog Devices