elecena.pl

Remote/Local Temperature Sensor with Dual Alarm Outputs and SMBus Serial Interface

Analog Devices

Remote/Local Temperature Sensor with Dual Alarm Outputs and SMBus Serial Interface RSS Sample
  • Darmowa próbka
MPN:
MAX1619
Producent:
ANALOG DEVICES
Dodany do bazy:
Ostatnio widziany:
Zmiana ceny:
-100% (18.01.2025)
Poprzednia cena:
7.16

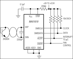
The MAX1619 is a precise digital thermometer that reports the temperature of both a remote sensor and its own package. The remote sensor is a diode-connected transistor-typically a low-cost, easily mounted 2N3904 NPN type-that replaces conventional thermistors or thermocouples. Remote accuracy is ±3°C for multiple transistor manufacturers, with no calibration needed. The remote channel can also measure the die temperature of other ICs, such as microprocessors, that contain an on-chip, diode-connected transistor.

The 2-wire serial interface accepts standard System Management Bus (SMBus™) Write Byte, Read Byte, Send Byte, and Receive Byte commands to program the alarm thresholds and to read temperature data. The data format is 7 bits plus sign, with each bit corresponding to 1°C, in two's complement format. Measurements can be done automatically and autonomously, with the conversion rate programmed by the user or programmed to operate in a single-shot mode. The adjustable rate allows the user to control the supply-current drain.

The MAX1619 is nearly identical to the popular MAX1617A, with the additional feature of an overtemperature alarm output (active-low OVERT) that responds to the remote temperature; this is optimal for fan control.

Applications

* Central Office Telecom Equipment * Computers: Desktop, Workstation, Server * Industrial Controls * LAN Servers * Multichip Modules * Smart Battery Packs/Chargers * Test and Measurement Equipment

* Two Channels Measure Both Remote and Local Temperatures

* No Calibration Required

* SMBus 2-Wire Serial Interface

* Programmable Under/Overtemperature Alarms

* Active-Low OVERT Output for Fan Control

* Supports SMBus Alert Response

* Supports Manufacturer and Device ID Codes

* Accuracy

* ±2°C (+60°C to +100°C, local)

* ±3°C (-40°C to +125°C, local)

* ±3°C (+60°C to +100°C, remote)

* 3µA (typ) Standby Supply Current

* 70µA (max) Supply Current in Auto-Convert Mode

* +3V to +5.5V Supply Range

* Write-Once Protection

* Small 16-Pin QSOP Package

Elecena nie prowadzi sprzedaży elementów elektronicznych, ani w niej nie pośredniczy.

Produkt pochodzi z oferty sklepu