elecena.pl

Fan Controller and Remote Temperature Sensor with SMBus Serial Interface

Analog Devices

Fan Controller and Remote Temperature Sensor with SMBus Serial Interface RSS Sample
  • Darmowa próbka
MPN:
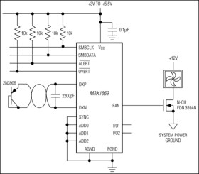
MAX1669
Producent:
ANALOG DEVICES
Dodany do bazy:
Ostatnio widziany:

The MAX1669 fan controller includes a precise digital thermometer that reports the temperature of a remote sensor. The remote sensor is a diode-connected transistor-typically a low-cost, easily mounted 2N3906 PNP type-replacing conventional thermistors or thermocouples. Remote accuracy is ±3°C for transistors from multiple manufacturers, with no calibration needed. The MAX1669 has an independent fan controller with a low-current logic output requiring external power components to interface to a DC brushless fan. The fan controller has two modes of operation: a low-frequency (20Hz to 160Hz) PWM mode intended for driving the fan motor, or a high-impedance DAC output that generates a variable DC control voltage. In PWM mode, the FAN frequency can be synchronized to an external clock.

Other key features include general-purpose inputs/outputs (GPIOs) for fan presence detection and a thermostat output intended as a fan override signal in case the host system loses the ability to communicate. The internal ADC has a wide input voltage range and gives overrange readings when too large an input voltage is applied. Other error-checking includes temperature out-of-range indication and diode open/short faults.

The MAX1669 is available in a space-saving 16-pin QSOP package that allows it to fit adjacent to the SLOT1 connector.

Applications

* Computers: Desktop, Workstation, Server * Notebook Computers * Pentium® CPU Cooling * Servers * Workstations

* Measures Remote CPU Temperature

* No Calibration Required

* 20Hz to 160Hz PWM Output for Fan

* PWM Frequency Sync Input (260kHz)

* Flexible Fan Interface: Linear or PWM

* SMBus 2-Wire Serial Interface

* Programmable Under/Overtemperature Alarms

* ALERT-bar Latched Interrupt Output

* OVERT-bar Thermostat Output

* Two GPIO Pins

* Write-Once Configuration Protection

* Supports SMBus Alert Response

* ±3°C Temperature Accuracy (-40°C to +125°C, remote)

* 3µA Standby Supply Current

* +3V to +5.5V Supply Range

* Small 16-Pin QSOP Package

* Remote diode sensor, PWM and linear fan control, dual alarms

Elecena nie prowadzi sprzedaży elementów elektronicznych, ani w niej nie pośredniczy.

Produkt pochodzi z oferty sklepu