elecena.pl

High-Voltage, 350mA, High-Brightness LED Driver with PWM Dimming and 5V Regulator

Analog Devices

High-Voltage, 350mA, High-Brightness LED Driver with PWM Dimming and 5V Regulator RSS Sample
  • Darmowa próbka
MPN:
MAX16803
Producent:
ANALOG DEVICES
Dodany do bazy:
Ostatnio widziany:
Zmiana ceny:
-100% (17.01.2025)
Poprzednia cena:
3.80

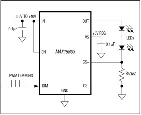
The MAX16803 current regulator operates from a 6.5V to 40V input-voltage range and delivers up to a total of 350mA to one or more strings of high-brightness LEDs (HB LEDs). The output current of the MAX16803 is adjusted by using an external current-sense resistor in series with the LEDs. A dimming input allows widerange "pulsed" PWM operation. Wave-shaping circuitry reduces EMI. The differential current-sense input increases noise immunity. The MAX16803 is well suited for applications requiring high-voltage input and is able to withstand automotive load-dump events up to 40V. An on-board pass element minimizes external components while providing ±3.5% output-current accuracy. Additional features include a 5V regulated output and short-circuit and thermal protection.

The MAX16803 is available in a thermally enhanced, 5mm x 5mm, 16-pin TQFN package and is specified over the automotive -40°C to +125°C temperature range.

The MAX16836 is a newer and more cost effective product; except for different PWM dimming current slew rates, it provides the same performance and is pin-to-pin compatible with the MAX16803.

Applications

* Automotive Exterior: Rear Combination Lights (RCL) * Automotive Interior: Map, Courtesy, and Cluster Lighting * Emergency Vehicle Warning Lights * General Lighting * Navigation and Marine Indicators * Signage, Gasoline Canopies, Beacons

* +6.5V to +40V Operating Range

* Adjustable LED Current (35mA to 350mA)

* ±3.5% LED Current Accuracy

* High-Voltage DIM Pin for Dimming Interface

* Integrated Pass Element with Low-Dropout Voltage (0.5V typ)

* +5V Regulated Output with 4mA Source Capability

* Parallel Operation for LED Current > 350mA

* Differential LED Current Sense

* Low Shutdown Supply Current (12µA typ)

* Low 204mV Current-Sense Reference Reduces Power Losses

* Wave-Shaped Edges Reduce Radiated EMI During PWM Dimming

* Thermal Shutdown

* Output Short-Circuit Protection

* Available in Small, Thermally Enhanced, 5mm x 5mm, 16-Pin TQFN Package

* -40°C to +125°C Operating Temperature Range

Elecena nie prowadzi sprzedaży elementów elektronicznych, ani w niej nie pośredniczy.

Produkt pochodzi z oferty sklepu