elecena.pl

Boost-Regulator with Integrated Charge Pumps, Switch Control, and High-Current Op Amp

Analog Devices

Boost-Regulator with Integrated Charge Pumps, Switch Control, and High-Current Op Amp RSS Sample
  • Darmowa próbka
MPN:
MAX17075
Producent:
ANALOG DEVICES
Dodany do bazy:
Ostatnio widziany:
Zmiana ceny:
-100% (18.01.2025)
Poprzednia cena:
2.06

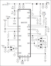
The MAX17075 includes a high-voltage boost regulator,one high-current operational amplifier, two regulated charge pumps, and one MLG block for gate-driver supply modulation.

The step-up DC-DC converter is a 1.2MHz current-mode boost regulator with a built-in power MOSFET. It provides fast load-transient response to pulsed loads while producing efficiencies over 85%. The built-in 160mΩ (typ) power MOSFET allows output voltages as high as 18V boosted from inputs ranging from 2.5V to 5.5V. A built-in 7-bit digital soft-start function controls startup inrush currents.

The gate-on and gate-off charge pumps provide regulated TFT gate-on and gate-off supplies. Both output voltages can be adjusted with external resistive voltage-dividers.

The operational amplifier, typically used to drive the LCD backplane (VCOM), features high-output short-circuit current (±500mA), fast slew-rate (45V/µs), wide bandwidth (20MHz), and rail-to-rail outputs.

The MAX17075 is available in a 24-pin thin QFN package with 0.5mm lead spacing. The package is a square (4mm x 4mm) with a maximum thickness of 0.8mm for ultra-thin LCD design. It operates over the -40°C to +105°C temperature range.

Applications

* LCD Monitor Panels * LCD TVs * Notebook Computer Displays

* 2.5V to 5.5V Input Operating Range

* Current Mode Step-Up Regulator

* Fast-Transient Response

* Built-In 20V, 3A, 0.16Ω n-Channel Power MOSFET

* Cycle-by-Cycle Current Limit

* 87% Efficiency (5V Input to 13V Output)

* 1.2MHz Switching Frequency

* ±1% Output Voltage Regulation Accuracy

* High-Current 18V VCOM Buffer

* ±500mA Output Short-Circuit Current

* 45V/µs Slew Rate

* 20MHz -3dB Bandwidth

* Rail-to-Rail Output

* Regulated Charge Pump for TFT Gate-On Supply

* Regulated Charge Pump for TFT Gate-Off Supply

* Logic-Controlled High-Voltage Switches with Adjustable Delay

* Soft-Start and Timed Delay Fault Latch for All Outputs

* Overload and Thermal Protection

Elecena nie prowadzi sprzedaży elementów elektronicznych, ani w niej nie pośredniczy.

Produkt pochodzi z oferty sklepu