elecena.pl

Low-Voltage, Internal Switch, Step-Down Regulator

Analog Devices

Low-Voltage, Internal Switch, Step-Down Regulator RSS Sample
  • Darmowa próbka
MPN:
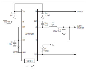
MAX17083
Producent:
ANALOG DEVICES
Dodany do bazy:
Ostatnio widziany:
Zmiana ceny:
-100% (26.03.2024)
Poprzednia cena:
4.40

The MAX17083 is a fixed-frequency, current-mode, step-down regulator optimized for low-voltage, low-power applications. This regulator features dual internal n-channel MOSFET power switches for high efficiency and reduced component count. External Schottky diodes are not required. An integrated boost switch eliminates the need for an external boost diode. The internal 25mΩ low-side power MOSFET easily supports continuous load currents up to 5A. The MAX17083 produces an adjustable 0.75V to 2.7V output voltage from the system's 3.3V or 5V input supply.

This step-down regulator uses a peak current-mode control scheme to eliminate the additional external compensation required by voltage-mode architectures, providing an easy-to-implement architecture without sacrificing fast transient response. The MAX17083 provides peak current-limit protection and operates in light-load pulse-skipping mode to maintain high efficiency under light-load conditions.

Independent enable input and open-drain power-good output allow flexible system power sequencing. The voltage soft-start gradually ramps up the output voltage within a predictable time period, effectively limiting the inrush current. The MAX17083 features output undervoltage, output overvoltage, and thermal-fault protection.

The MAX17083 is available in a 24-pin 4mm x 4mm x 0.75mm TQFN package. The exposed backside pad improves thermal characteristics.

Applications

* Low-Power Architectures * Netbook and Nettop PCs * Notebook and Subnotebook Computers * PDAs and Mobile Communicators * Portable Gaming * Ultra-Mobile PCs

* Fixed-Frequency, Current-Mode Controller

* 2.4V to 5.5V Input Range

* Internal 5A Step-Down Regulator

* Internal BST Switch

* Fault Protection: Undervoltage, Overvoltage, Thermal, Peak Current Limit

* Enable Input and Power-Good Output

* Voltage-Controlled Soft-Start

* High-Impedance Shutdown

* < 1µA (typ) Shutdown Current

Elecena nie prowadzi sprzedaży elementów elektronicznych, ani w niej nie pośredniczy.

Produkt pochodzi z oferty sklepu