elecena.pl

Dual High-Voltage Scan Drivers for TFT LCD

Analog Devices

Dual High-Voltage Scan Drivers for TFT LCD RSS Sample
  • Darmowa próbka
MPN:
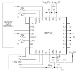
MAX17109
Producent:
ANALOG DEVICES
Dodany do bazy:
Ostatnio widziany:

The MAX17109 includes two high-voltage, level-shifting scan drivers for TFT panel integrated gate logic. Each scan driver has 2 channels that switch complementarily. The scan driver outputs swing from +40V to -30V and can swiftly drive capacitive loads. To save power, the scan driver's complementary outputs share the charge of their capacitive load before they change states.

The MAX17109 is available in a 32-pin, 5mm x 5mm, thin QFN package with a maximum thickness of 0.8mm for ultra-thin LCD panels.

Applications

* LCD Monitor and TV Panels * Notebook Computer Displays

* +40V to -30V Output Swing Range

* Fast Slew Rate for High Capacitive Load

* Load Charge Sharing for Power Saving

* 32-Pin, 5mm x 5mm, Thin QFN Package

Elecena nie prowadzi sprzedaży elementów elektronicznych, ani w niej nie pośredniczy.

Produkt pochodzi z oferty sklepu