Ultra-High-Efficiency, Dual Step-Down Controller for Notebook Computers
Analog Devices
RSS
Sample
- Darmowa próbka
- MPN:
- MAX1715
- Producent:
- ANALOG DEVICES
- Dodany do bazy:
- Ostatnio widziany:
Sugerowane produkty dla max1711
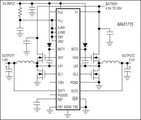
The MAX1715 PWM controller provides the high efficiency, excellent transient response, and high DC output accuracy needed for stepping down high-voltage batteries to generate low-voltage CPU core, I/O, and chipset RAM supplies in notebook computers.
Maxim's proprietary Quick-PWM quick-response, constant-on-time PWM control scheme handles wide input/output voltage ratios with ease and provides 100ns "instant-on" response to load transients while maintaining a relatively constant switching frequency.
The MAX1715 achieves high efficiency at a reduced cost by eliminating the current-sense resistor found in traditional current-mode PWMs. Efficiency is further enhanced by its ability to drive very large synchronous-rectifier MOSFETs.
Single-stage buck conversion allows this device to directly step down high-voltage batteries for the highest possible efficiency. Alternatively, two-stage conversion (stepping down the +5V system supply instead of the battery) at a higher switching frequency allows the minimum possible physical size.
The MAX1715 is intended for CPU core, chipset, DRAM, or other low-voltage supplies as low as 1V. The MAX1715 is available in a 28-pin QSOP package. For applications requiring VID compliance or DAC control of output voltage, refer to the MAX1710/MAX1711 data sheet. For a single-output version, refer to the MAX1714 data sheet.
Applications
* 1.8V and 2.5V I/O Supplies * Chipset/RAM Supplies as Low as 1V * CPU Core Supplies * Notebook Computers
* Ultra-High Efficiency
* No Current-Sense Resistor (lossless ILIMIT)
* Quick-PWM with 100ns Load-Step Response
* 1% VOUT Accuracy over Line and Load
* Dual-Mode Fixed 1.8V/3.3V/Adj or 2.5V/Adj Outputs
* Adjustable 1V to 5.5V Output Range
* 2V to 28V Battery Input Range
* 200/300/420/540kHz Nominal Switching Frequency
* Over/Undervoltage Protection
* 1.7ms Digital Soft-Start
* Drives Large Synchronous-Rectifier FETs
* Power-Good Indicator
Elecena nie prowadzi sprzedaży elementów elektronicznych, ani w niej nie pośredniczy.
Produkt pochodzi z oferty sklepu Analog Devices