elecena.pl

Notebook CPU Step-Down Controller

Analog Devices

Notebook CPU Step-Down Controller RSS Sample
  • Darmowa próbka
MPN:
MAX1718T
Producent:
ANALOG DEVICES
Dodany do bazy:
Ostatnio widziany:

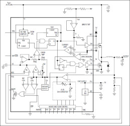
The MAX1718T step-down controller is intended for core CPU DC-to-DC converters in notebook computers. It features a dynamically adjustable output, ultra-fast transient response, high-DC accuracy, and high efficiency needed for leading-edge CPU core power supplies. Maxim's proprietary Quick-PWM™ quick-response, constant-on-time PWM control scheme handles wide input/output voltage ratios with ease and provides 100ns "instant-on" response to load transients while maintaining a relatively constant switching frequency.

The output voltage can be dynamically adjusted through the 5-bit digital-to-analog converter (DAC) over a 0.6V to 1.75V range. The MAX1718T has an internal multiplexer that accepts three unique 5-bit VID DAC codes corresponding to performance, battery, and suspend modes. Precision slew-rate control provides "just-in- time" arrival at the new DAC setting, minimizing surge currents to and from the battery.

A pair of complementary offset control inputs allows easy compensation for IR drops in PCB traces or creation of a voltage-positioned power supply. Voltage positioning modifies the load-transient response to reduce output capacitor requirements and total system power dissipation.

Single-stage buck conversion allows these devices to directly step down high-voltage batteries for the highest possible efficiency. Alternatively, two-stage conversion (stepping down the 5V system supply instead of the battery) at a higher switching frequency allows the minimum possible physical size.

The MAX1718T is available in a 28-pin QSOP package.

Applications

* 2-Cell to 4-Cell Li+ Battery to CPU Core Supply Converters * 5V to CPU Core Supply Converters

* Quick-PWM Architecture

* ±1% VOUT Accuracy Over Line and Load

* 5-Bit On-Board DAC with Input Muxes

* Precision-Adjustable VOUT Slew Control

* 0.6V to 1.75V Output Adjust Range

* Precision Offset Control

* Supports Voltage-Positioned Applications

* 2V to 28V Battery Input Range

* Requires a Separate 5V Bias Supply

* 200kHz/300kHz/550kHz/1000kHz Switching Frequency

* Overvoltage/Undervoltage Protection

* Drives Large Synchronous-Rectifier FETs

* 700µA (typ) ICC Supply Current

* 2µA (typ) Shutdown Supply Current

* 2V ±1% Reference Output

* VGATE Blanking During Transition

* Small 28-Pin QSOP Package

Elecena nie prowadzi sprzedaży elementów elektronicznych, ani w niej nie pośredniczy.

Produkt pochodzi z oferty sklepu