elecena.pl

Triple Charge-Pump TFT LCD DC-DC Converter

Analog Devices

Triple Charge-Pump TFT LCD DC-DC Converter RSS Sample
  • Darmowa próbka
MPN:
MAX1747
Producent:
ANALOG DEVICES
Dodany do bazy:
Ostatnio widziany:

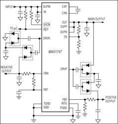
The MAX1747 triple charge-pump DC-DC converter provides the regulated voltages required by active matrix thin-film transistor (TFT) liquid-crystal displays (LCDs) in a low-profile TSSOP package. One high-power and two low-power charge pumps convert the +2.7V to +4.5V input supply voltage into three independent output voltages.

The primary high-power charge pump generates an output voltage (VOUT) between 4.5V and 5.5V that is regulated within ±1%. The low-power BiCMOS control circuitry and the low on-resistance (RON) power MOSFETs maximize efficiency. The adjustable switching frequency (200kHz to 2MHz) provides fast transient response and allows the use of small low-profile ceramic capacitors.

The dual low-power charge pumps independently regulate one positive output (VPOS) and one negative output (VNEG). These additional outputs use external diode and capacitor multiplier stages (as many stages as required) to regulate output voltages up to +35V and -35V.

The constant switching frequency and a proprietary regulation algorithm minimize output ripple and capacitor sizes for all three charge pumps. The MAX1747 is available in the ultra-thin TSSOP package (1.1mm max height).

Applications

* Communication Systems

* Adjustable Outputs

* Up to +5.5V Main High-Power Output

* Up to +35V Positive Charge-Pump Output

* Down to -35V Negative Charge-Pump Output

* 200kHz to 2MHz Adjustable Switching Frequency

* +2.7V to +4.5V Input Supply

* Internal Power MOSFETs

* 0.1µA Shutdown Current

* Internal Soft-Start

* Power-Ready Output

* Internal Supply Sequencing

* Fast Transient Response

* Ultra-Thin Solution (No Inductors)

* Thin TSSOP Package (1.1mm max)

Elecena nie prowadzi sprzedaży elementów elektronicznych, ani w niej nie pośredniczy.

Produkt pochodzi z oferty sklepu