elecena.pl

High-Speed, Constant On-Time, Valley Current Regulator for Tracking Applications

Analog Devices

High-Speed, Constant On-Time, Valley Current Regulator for Tracking Applications RSS Sample
  • Darmowa próbka
MPN:
MAX17512
Producent:
ANALOG DEVICES
Dodany do bazy:
Ostatnio widziany:

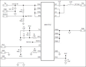
The MAX17512 IC is a fully integrated valley current regulator with a modified constant on-time control scheme that emulates hysteretic-mode behavior for transients. It integrates both the high-side and low-side switches that are designed to deliver load currents up to 6A. The device supports a 6.5V to 18V wide input voltage range. The device accepts an external current-reference signal (ICMD) and regulates the inductor current valley such that it closely follows the reference signal. This allows dynamic voltage scheduling and advanced power management, reducing system power consumption. Example applications include envelope tracking in base stations, dynamic voltage scheduling in industrial control, and lighting.

The device uses a modified constant on-time valley current-mode control scheme to control the inductor current and incorporates a high-performance PWM comparator with very low hysteresis and propagation delay. The constant on-time is programmable using an external resistor, allowing the user to set the desired ripple current in the inductor. This architecture results in a very accurate valley controlled current source whose ripple is tightly controlled, thus making it suitable for high-speed voltage/current-tracking systems.

The architecture of the device allows for simple implementation of multiple parallel modules by driving the respective ICMD pin with the same external reference current signal. An EN/UVLO input functions both as an on/off pin as well as a UVLO monitor. The input supply start voltage is externally programmable with a voltage-divider. The device incorporates a linear regulator (VCC) for powering the control (AVCC) and driver (PVCC) circuitry. The device incorporates an active-high, open-drain, active-low FLT pin that goes low when an overcurrent, UVLO, or overtemperature fault occurs.

The device is available in a compact, space-saving, 20-pin (5mm x 5mm) TQFN package with an exposed pad.

Applications

* Base-Station Envelope-Tracking Power Supplies * Industrial Control * Precision Lighting

* 6.5V to 18V Wide Input Voltage Range

* Delivers Currents Up to 6A

* Programmable Constant-On Control

* Current-Sense Accuracy > 95% at 5A

* High-Speed PWM Comparator

* Current-Loop Propagation Delay < 30ns

* Peak Efficiency > 88%

* Active-Low FLT Power-OK (POK) Signal

* Undervoltage Lockout

* Overcurrent, Short-Circuit Protection

* Overtemperature Protection

* Space-Saving, 20-Pin (5mm x 5mm) TQFN Package

Elecena nie prowadzi sprzedaży elementów elektronicznych, ani w niej nie pośredniczy.

Produkt pochodzi z oferty sklepu