elecena.pl

Secondary-Side Synchronous MOSFET Driver for Flyback Converters

Analog Devices

Secondary-Side Synchronous MOSFET Driver for Flyback Converters RSS Sample
  • Darmowa próbka
MPN:
MAX17606
Producent:
ANALOG DEVICES
Dodany do bazy:
Ostatnio widziany:

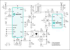
The MAX17606 is a secondary-side synchronous driver and controller specifically designed for the isolated flyback topology operating in Discontinuous Conduction Mode (DCM) or Border Conduction Mode (BCM). By replacing the secondary diode with a MOSFET, the device improves the efficiency and simplifies thermal management. The 7V VDRV of the device makes it suitable for switching both logic-level and standard MOSFETs used for flyback synchronous rectification. The 36V input voltage allows it to drive from either the output voltage or rectified drain voltage of the secondary MOSFET. Programmable minimum on and off-times provide flexibility needed to handle transformer parasitic element-related ringing in a robust manner. With 2A/4A source/sink currents, the MAX17606 is ideal for driving low RDS(on) power MOSFETs with fast gate transition times.

Applications

* High-Efficiency Isolated Flyback Converters

* Wide 4.5V to 36V Input

* 2A/4A Peak Source/Sink Gate Drive Currents

* Suitable for Discontinuous Conduction Mode (DCM), Border Conduction Mode (BCM)

* 320μA (typ) Low Quiescent Current

* Programmable Turn-Off Trip Point

* Programmable Minimum Off-Time to Handle DCM Ringing

* Thermal-Shutdown Protection

* 6-Lead SOT-23 Package

Elecena nie prowadzi sprzedaży elementów elektronicznych, ani w niej nie pośredniczy.

Produkt pochodzi z oferty sklepu