elecena.pl

4.5V to 42V Input, High-Efficiency, Iso-Buck DC-DC Converter

Analog Devices

4.5V to 42V Input, High-Efficiency, Iso-Buck DC-DC Converter RSS Sample
  • Darmowa próbka
MPN:
MAX17681
Producent:
ANALOG DEVICES
Dodany do bazy:
Ostatnio widziany:

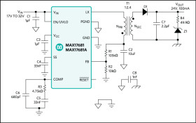
The MAX17681/MAX17681A is a high-voltage, high-efficiency, iso-buck DC-DC converter designed to provide isolated power up to 5W. The device operates over a wide 4.5V to 42V input and uses primary-side feedback to regulate the output voltage.

MAX17681/MAX17681A uses peak-current-mode control. The low-resistance, on-chip MOSFETs ensure high efficiency at full load while simplifying the PCB layout.

The MAX17681/MAX17681A devices generate a well regulated primary side voltage which is then scaled by a suitable transformer turns ratio to derive isolated secondary output rails. While both MAX17681 and MAX17681A support primary side overcurrent protection, the MAX17681A is an enhanced design that supports robust secondary-side overcurrent protection as well.

The MAX17681/MAX17681A is available in a compact 10-pin (3mm x 2mm) TDFN package. Simulation models are available.

Applications

* Floating Power Supply Generation

* Isolated Fieldbus Interfaces

* Isolated Power Supplies in Medical Equipment

* PLC I/O Modules

* Smart Meters

* Reduces External Components and Total Cost

* No OptoCoupler

* Synchronous Primary Operation

* All-Ceramic Capacitors, Compact Layout

* Reduces Number of DC-DC Regulators to Stock

* Wide 4.5V to 42V Input

* 0.9V to 0.96 x VIN Primary Output Voltage

* Delivers Up to 5W Output Power

* Reduces Power Dissipation

* Peak Efficiency > 90%

* 0.9µA (typ) Shutdown Current

* Operates Reliably in Adverse Industrial Environments

* Peak and Sink Current-Limit Protection

* ±1.7% Feedback Accuracy

* Programmable EN/UVLO Threshold

* Adjustable Soft-Start

* Overtemperature Protection

* -40°C to +125°C Operation

* Short-Circuit Protection

* MAX17681A Supports Robust Secondary-Side Short-Circuit Protection

* MAX17681A Is Recommended for All New Designs

Elecena nie prowadzi sprzedaży elementów elektronicznych, ani w niej nie pośredniczy.

Produkt pochodzi z oferty sklepu