elecena.pl

Low-Power Triple-Output TFT LCD DC-DC Converter

Analog Devices

Low-Power Triple-Output TFT LCD DC-DC Converter RSS Sample
  • Darmowa próbka
MPN:
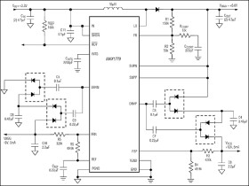
MAX1779
Producent:
ANALOG DEVICES
Dodany do bazy:
Ostatnio widziany:

The MAX1779 triple-output DC-DC converter provides highly efficient regulated voltages required by small active matrix, thin-film transistor (TFT) liquid-crystal displays (LCDs). One high-power DC-DC converter and two low-power charge pumps convert the +2.7V to +5.5V input supply voltage into three independent output voltages.

The primary high-power DC-DC converter generates a boosted output voltage (VMAIN) up to 13V that is regulated within ±1%. The low-power BiCMOS control circuitry and the low on-resistance (1 ohm) of the integrated power MOSFET allows efficiency up to 91%. The 250kHz current-mode pulse-width modulation (PWM) architecture provides fast transient response and allows the use of ultra-small inductors and ceramic capacitors.

The dual charge pumps independently regulate one positive output (VPOS) and one negative output (VNEG). These low-power outputs use external diode and capacitor stages (as many stages as required) to regulate output voltages up to +40V and down to -40V. A proprietary regulation algorithm minimizes output ripple, as well as capacitor sizes for both charge pumps.

The MAX1779 is available in the ultra-thin TSSOP package (1.1mm max height).

Applications

* Camcorders * Digital Still Cameras * Passive-Matrix LCD Displays * PDAs * TFT Active-Matrix LCD Displays

* Three Integrated DC-DC Converters

* 250kHz Current-Mode PWM Boost Regulator

* Up to +13V Main High-Power Output

* ±1% Accuracy

* High Efficiency (91%)

* Dual Charge-Pump Outputs

* Up to +40V Positive Charge-Pump Output

* Down to -40V Negative Charge-Pump Output

* Internal Supply Sequencing

* Internal Power MOSFETs

* +2.7V to +5.5V Input Supply

* 0.1µA Shutdown Current

* 0.5mA Quiescent Current

* Internal Soft-Start

* Power-Ready Output

* Ultra-Small External Components

* Thin TSSOP Package (1.1mm max)

Elecena nie prowadzi sprzedaży elementów elektronicznych, ani w niej nie pośredniczy.

Produkt pochodzi z oferty sklepu