elecena.pl

WCDMA Cellular Phone 600mA Buck Regulators

Analog Devices

WCDMA Cellular Phone 600mA Buck Regulators RSS Sample
  • Darmowa próbka
MPN:
MAX1820
Producent:
ANALOG DEVICES
Dodany do bazy:
Ostatnio widziany:

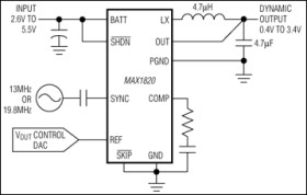
The MAX1820/MAX1821 low-dropout, pulse-width-modulated (PWM) DC-DC buck regulators are optimized to provide power to the power amplifier (PA) in WCDMA cell phones; however, they may be applied in many other applications where high efficiency is a priority. The supply voltage range is from 2.6V to 5.5V, and the guaranteed output current is 600mA; 1MHz PWM switching allows for small external components, while skip mode reduces quiescent current to 180µA with light loads.

The MAX1820 is dynamically controlled to provide varying output voltages from 0.4V to 3.4V. The circuit is designed such that the output voltage settles in <30µs for a full-scale change in voltage and current. The MAX1821 is set with external resistors to provide any fixed output voltage in the 1.25V to 5.5V range.

The MAX1820/MAX1821 include a low on-resistance internal MOSFET switch and synchronous rectifier to maximize efficiency and minimize external component count; 100% duty-cycle operation allows for low dropout of only 150mV at 600mA load, including the external inductor resistance. The devices are offered in 10-pin µMAX® and tiny 3 x 4 chip-scale (UCSP™) packages.

Applications

* Digital Still Cameras * Handheld Instruments (PDAs, Palmtops) * Microprocessor Core Supplies * PCMCIA and Network Cards * PDA, Palmtop, and Notebook Computers * WCDMA Cell Phone Power Amplifiers

* Dynamically Adjustable Output from 0.4V to 3.4V (MAX1820)

* Programmable Output from 1.25V to 5.5V (MAX1821)

* SYNC to 13MHz External Clock (MAX1820X)

* SYNC to 19.8MHz External Clock (MAX1820Y)

* NO SYNC, Internal 1MHz Oscillator (MAX1820Z)

* Low Quiescent Current

* 180µA (typ) in Skip Mode

* 0.1µA (typ) in Shutdown Mode

* No External Schottky Diode Required

* 600mA Guaranteed Output Current

* 0% to 100% Duty-Cycle Operation

* 150mV Dropout at 600mA Load (Including RDC of External Inductor)

* µMAX or UCSP Packaging

Elecena nie prowadzi sprzedaży elementów elektronicznych, ani w niej nie pośredniczy.

Produkt pochodzi z oferty sklepu