Dual USB Switch with Fault Blanking and Autoreset
Analog Devices
RSS
Sample
- Darmowa próbka
- MPN:
- MAX1823
- Producent:
- ANALOG DEVICES
- Dodany do bazy:
- Ostatnio widziany:
- Zmiana ceny:
- -100% (17.01.2025)
- Poprzednia cena:
- 1.33
Sugerowane produkty dla autoreset
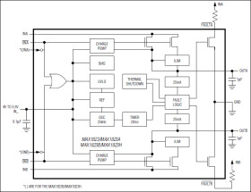
The MAX1823 is a dual, current-limited switch with autoreset specifically made for USB applications. The autoreset feature latches the switch off if the output is shorted, saving system power. The switch reactivates when the short circuit is removed. Each channel is guaranteed to supply 720mA and meet USB specifications. Low quiescent supply current (50µA) and standby current (3µA) conserve battery power in portable applications.
The MAX1823 has multiple safety features to ensure that the USB port is protected. Built-in thermal-overload protection limits power dissipation and junction temperature. Accurate internal current-limiting circuitry protects the input supply against both overload and short-circuit conditions. Independent fault signals (active-low FAULTA and active-low FAULTB) notify the microprocessor (µP) when a thermal-overload, current-limit, undervoltage-lockout (UVLO), or short-circuit fault occurs. A 20ms fault-blanking feature ignores momentary faults, such as those caused when hot swapping a capacitive load, preventing false alarms to the host system. The MAX1823A/MAX1823B also block reverse current (current from OUT to IN) while in shutdown.
The MAX1823 is available in a space-saving 10-pin µMAX® package. The MAX1823/MAX1823A are enabled with an active-low signal, and the MAX1823B/MAX1823H are enabled with an active-high signal. For a single version of this device, refer to the MAX1946 data sheet. For a triple version, refer to the MAX1940 data sheet.
Applications
* Docking Stations * Notebook and Desktop Computers * PDAs and Palmtop Computers * USB Ports and Hubs
* Dual USB Switch in Tiny 10-Pin µMAX Package
* Autoreset Feature Saves Power
* Guaranteed 720mA Load per Channel
* Built-In 20ms Fault Blanking
* Compliant to USB Specification
* Blocks Reverse Current in Shutdown (MAX1823A/MAX1823B)
* 4V to 5.5V Input Voltage Range
* Independent Shutdown Control
* (MAX1823/MAX1823A—Active Low)
* (MAX1823B/MAX1823H—Active High)
* Independent active-low FAULT Indicator Outputs
* Thermal-Overload Protection
* 50µA Quiescent Current (Both Switches On)
* 3µA Standby Current
Elecena nie prowadzi sprzedaży elementów elektronicznych, ani w niej nie pośredniczy.
Produkt pochodzi z oferty sklepu Analog Devices