1A/2.7A, 1MHz, Step-Down Regulators with Synchronous Rectification and Internal Switches
Analog Devices
RSS
Sample
- Darmowa próbka
- MPN:
- MAX1842
- Producent:
- ANALOG DEVICES
- Dodany do bazy:
- Ostatnio widziany:
- Zmiana ceny:
- -100% (21.01.2025)
- Poprzednia cena:
- 5.25
Sugerowane produkty dla max1742
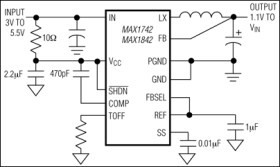
The MAX1742/MAX1842 constant-off-time, pulse-width- modulated (PWM) step-down DC-DC converters are ideal for use in 5V and 3.3V to low-voltage conversion necessary in notebook and subnotebook computers. These devices feature internal synchronous rectification for high efficiency and reduced component count. They require no external Schottky diode. The internal 90mΩ PMOS power switch and 70mΩ NMOS synchronous-rectifier switch easily deliver continuous load currents up to 1A. The MAX1742/MAX1842 produce a preset 2.5V, 1.8V, or 1.5V output voltage or an adjustable output from 1.1V to VIN. They achieve efficiencies as high as 95%.
The MAX1742/MAX1842 use a unique current-mode, constant-off-time, PWM control scheme, which includes Idle Mode to maintain high efficiency during light-load operation. The programmable constant-off-time architecture sets switching frequencies up to 1MHz, allowing the user to optimize performance trade-offs between efficiency, output switching noise, component size, and cost. Both devices are designed for continuous output currents up to 1A. The MAX1742 uses a peak current limit of 1.3A (min) and is suitable for applications requiring small external component size and high efficiency. The MAX1842 has a higher current limit of 3.1A (min) and is intended for applications requiring an occasional burst of output current up to 2.7A. Both devices also feature an adjustable soft-start to limit surge currents during startup, a 100% duty cycle mode for low-dropout operation, and a low-power shutdown mode that disconnects the input from the output and reduces supply current below 1µA. The MAX1742/MAX1842 are available in 16-pin QSOP packages.
For similar devices that provide continuous output currents up to 2A and 3A, refer to the MAX1644 and MAX1623 data sheets.
Applications
* 5V or 3.3V to Low-Voltage Conversion * Chipset Supplies * CPU I/O Ring * Notebook and Subnotebook Computers
* ±1% Output Accuracy
* 95% Efficiency
* Internal PMOS and NMOS Switches
* 90mΩ On-Resistance at VIN = 4.5V
* 110mΩ On-Resistance at VIN = 3V
* Output Voltage
* 2.5V, 1.8V, or 1.5V Pin Selectable
* 1.1V to VIN Adjustable
* 3V to 5.5V Input Voltage Range
* 600µA (max) Operating Supply Current
* <1µA Shutdown Supply Current
* Programmable Constant-Off-Time Operation
* 1MHz (max) Switching Frequency
* Idle-Mode Operation at Light Loads
* Thermal Shutdown
* Adjustable Soft-Start Inrush Current Limiting
* 100% Duty Cycle During Low-Dropout Operation
* Output Short-Circuit Protection
* 16-Pin QSOP Package
Elecena nie prowadzi sprzedaży elementów elektronicznych, ani w niej nie pośredniczy.
Produkt pochodzi z oferty sklepu Analog Devices