elecena.pl

Dual, High-Efficiency, Step-Down Controller with Accurate Current Limit

Analog Devices

Dual, High-Efficiency, Step-Down Controller with Accurate Current Limit RSS Sample
  • Darmowa próbka
MPN:
MAX1845
Producent:
ANALOG DEVICES
Dodany do bazy:
Ostatnio widziany:
Zmiana ceny:
-100% (20.01.2025)
Poprzednia cena:
5.70

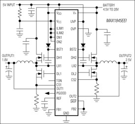
The MAX1845 is a dual PWM controller configured for step-down (buck) topologies that provides high efficiency, excellent transient response, and high DC output accuracy necessary for stepping down high-voltage batteries to generate low-voltage chipset and RAM power supplies in notebook computers. The CS inputs can be used with low-side sense resistors to provide accurate current limits or can be connected to LX, using low-side MOSFETs as current-sense elements.

The on-demand PWM controllers are free running, constant on-time with input feed-forward. This configuration provides ultra-fast transient response, wide input-output differential range, low supply current, and tight load-regulation characteristics. The MAX1845 is simple and easy to compensate.

Single-stage buck conversion allows the MAX1845 to directly step down high-voltage batteries for the highest possible efficiency. Alternatively, two-stage conversion (stepping down the 5V system supply instead of the battery at a higher switching frequency) allows the minimum possible physical size.

The MAX1845 is intended for generating chipset, DRAM, CPU I/O, or other low-voltage supplies down to 1V. For a single-output version, refer to the MAX1844 data sheet. The MAX1845 is available in 28-pin QSOP and 36-pin thin QFN packages.

Applications

* 1.8V and 2.5V I/O Supplies * Chipset/RAM Supplies as Low as 1V * CPU Core Supplies * Notebook Computers

* Ultra-High Efficiency

* Accurate Current-Limit Option

* Quick-PWM™ with 100ns Load-Step Response

* 1% VOUT Accuracy over Line and Load

* Dual Mode™ Fixed 1.8V/1.5V/Adj or 2.5V/Adj Outputs

* Adjustable 1V to 5.5V Output Range

* 2V to 28V Battery Input Range

* 200/300/420/540kHz Nominal Switching Frequency

* Adjustable Overvoltage Protection

* 1.7ms Digital Soft-Start

* Drives Large Synchronous-Rectifier FETs

* Power-Good Window Comparator

* 2V ±1% Reference Output

Elecena nie prowadzi sprzedaży elementów elektronicznych, ani w niej nie pośredniczy.

Produkt pochodzi z oferty sklepu