elecena.pl

Dual-Input, USB/AC Adapter, 1-Cell Li+ Charger with OVP and Thermal Regulation

Analog Devices

Dual-Input, USB/AC Adapter, 1-Cell Li+ Charger with OVP and Thermal Regulation RSS Sample
  • Darmowa próbka
MPN:
MAX1874
Producent:
ANALOG DEVICES
Dodany do bazy:
Ostatnio widziany:
Zmiana ceny:
-100% (18.01.2025)
Poprzednia cena:
2.50

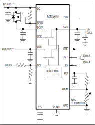
The MAX1874 charges a single-cell Li+ battery from both USB and AC adapter sources. It also includes battery-to-input power switchover, so the system can be powered directly from the power source rather than from the battery.

In its simplest application, the MAX1874 needs no external MOSFET or diodes, and accepts input voltages up to 6.5V; however, DC input overvoltage protection up to 18V can be added with a single SOT PFET.

On-chip thermal limiting simplifies printed circuit board (PCB) layout and allows optimum charging rate without the thermal limits imposed by worst-case battery and input voltage. When the MAX1874 thermal limit is reached, the charger does not shut down but simply reduces charging current.

Ambient or battery temperature can be monitored with an external thermistor. When the temperature is out of range, charging pauses.

Other features include an active-low CHG output to indicate when battery current tapers below a predetermined level. DC power-OK (active-low DCOK), USB power-OK (active-low UOK), and power-on (PON) outputs indicate when valid power is present. These outputs drive logic or power-selection MOSFETs to disconnect the charging sources from the load and to protect the MAX1874 from overvoltage.

The MAX1874 contains no logic for communication with the USB host. It must receive instructions from a local microcontroller. The MAX1874 is available in a 16-pin 5mm x 5mm thin QFN package and operates over the -40°C to +85°C temperature range.

Applications

* Cell Phones * Digital Cameras * PDAs * Wireless Appliances

* Charge from USB or AC Adapter

* Automatic Switchover to AC Adapter

* Thermal Limiting Simplifies Board Design

* Small, High-Power 16-Pin Thin QFN Package

* Input Protection Up to 18V

* Soft-Start

* Automatic Battery-to-Input Load Switch

Elecena nie prowadzi sprzedaży elementów elektronicznych, ani w niej nie pośredniczy.

Produkt pochodzi z oferty sklepu