elecena.pl

Triple-Output TFT LCD Power Supply with Fault Protection

Analog Devices

Triple-Output TFT LCD Power Supply with Fault Protection RSS Sample
  • Darmowa próbka
MPN:
MAX1889
Producent:
ANALOG DEVICES
Dodany do bazy:
Ostatnio widziany:

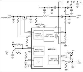
The MAX1889 provides the three regulated output voltages required for active matrix, thin-film transistor liquid crystal displays (TFT LCDs). It combines a high-performance step-up regulator with two linear-regulator controllers and multiple levels of protection circuitry for a complete power-supply system.

The main DC-DC converter is a high-frequency (500kHz/1MHz), current-mode step-up regulator with an integrated N-channel power MOSFET that allows the use of ultra-small inductors and ceramic capacitors. With its high closed-loop bandwidth performance, the MAX1889 provides fast transient response to pulsed loads while operating with efficiencies over 85%. The positive and negative linear-regulator controllers post-regulate charge-pump outputs for TFT gate-on and gate-off supplies.

The MAX1889 has a unique input switch control that can replace the typical input fuse by disconnecting the load from the input supply when a fault is detected. The fault detector monitors all three regulated output voltages and can monitor current from the input supply as well. Additionally, the MAX1889 enters thermal shutdown when its overtemperature threshold is reached.

The MAX1889 undervoltage lockout is set at 2.5V (max) to allow the input supply to droop under pulsed load conditions while avoiding any unexpected behavior when its input voltage dips momentarily. Also, the built-in soft-start and cycle-by-cycle current limiting prevent input surge currents during power-up.

The MAX1889 is available in a 16-pin thin QFN package with a maximum thickness of 0.8mm for ultra-thin LCD panel design.

Applications

* Car-Navigation Displays * LCD Monitors * Notebook Computer Displays

* High-Performance Step-Up Regulator

* Fast Transient Response

* Current-Mode Control Architecture

* Built-In High-Efficiency N-Channel Power MOSFET

* Current-Limit Comparator > 85% Efficiency

* Selectable Switching Frequency (500kHz/1MHz)

* Internal Soft-Start

* Positive Linear-Regulator Controller

* Negative Linear-Regulator Controller

* Triple-Level Protection Against Smoke or Fire

* Input Switch Replaces Input Fuse

* Output Overload Detection with Timer Latch

* Thermal Shutdown

* 2.7V to 5.5V Input Operating Range

* Ultra-Small External Components

* 1µA Shutdown Current (max)

* 1mA Quiescent Current (max)

* Ultra-Thin 16-Pin QFN Package (0.8mm Maximum Thickness)

Elecena nie prowadzi sprzedaży elementów elektronicznych, ani w niej nie pośredniczy.

Produkt pochodzi z oferty sklepu