Two-Phase Desktop CPU Core Supply Controllers with Controlled VID Change
Analog Devices
RSS
Sample
- Darmowa próbka
- MPN:
- MAX1938
- Producent:
- ANALOG DEVICES
- Dodany do bazy:
- Ostatnio widziany:
Sugerowane produkty dla cyclebycycle
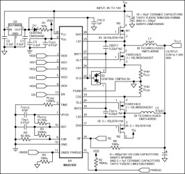
The MAX1937/MAX1938/MAX1939 comprise a family of synchronous, two-phase, step-down controllers capable of delivering load currents up to 60A. The controllers utilize Quick-PWM control architecture in conjunction with active load-current voltage positioning. Quick-PWM control provides instantaneous load-step response, while programmable voltage positioning allows the converter to utilize full transient regulation limits, reducing the output capacitance requirement. The two phases operate 180° out-of-phase with an effective 500kHz switching frequency, thus reducing input and output current ripple, as well as reducing input filter capacitor requirements.
The MAX1937/MAX1938/MAX1939 are compliant with AMD Hammer, Intel®‚ Voltage-Regulator Module (VRM) 9.0/9.1, and AMD Athlon Mobile VID code specifications (see Table 1 for VID codes). The internal DAC provides ultra-high accuracy of ±0.75%. A controlled VID voltage transition is implemented to minimize both undervoltage and overvoltage overshoot during VID input change.
Remote sensing is available for high output-voltage accuracy. The MOSFET switches are driven by a 6V gate-drive circuit to minimize switching and crossover conduction losses to achieve efficiency as high as 90%. The MAX1937/MAX1938/MAX1939 feature cycle-by-cycle current limit to ensure that the current limit is not exceeded. Crowbar protection is available to protect against output overvoltage.
Applications
* Blade Servers * High-End Switches and Routers * High-End Switches and Routers * Macro Base Stations * Notebook and Desktop Computers * Servers and Workstations
* ±0.75% Output Voltage Accuracy
* Instant Load-Transient Response
* Up to 90% Efficiency Eliminates Heatsinks
* Up to 60A Output Current
* 8V to 24V Input Range
* User-Programmable Voltage Positioning
* Controlled VID Voltage Transition
* 500kHz Effective Switching Frequency
* MAX1937: AMD Hammer Compatible
* MAX1938: Intel VRM 9.0/9.1 Compatible
* MAX1939: AMD Athlon Mobile Compatible
* Soft-Start
* Power-Good (PWRGD) Output
* Cycle-by-Cycle Current Limit
* Output Overvoltage Protection (OVP)
* RDS(ON) or RSENSE Current Sensing
* Remote Voltage Sensing
* 28-Pin QSOP Package
Elecena nie prowadzi sprzedaży elementów elektronicznych, ani w niej nie pośredniczy.
Produkt pochodzi z oferty sklepu Analog Devices