elecena.pl

12-Bit, 125Msps ADC with CMOS Outputs for Wideband Applications

Analog Devices

12-Bit, 125Msps ADC with CMOS Outputs for Wideband Applications RSS Sample
  • Darmowa próbka
MPN:
MAX19541
Producent:
ANALOG DEVICES
Dodany do bazy:
Ostatnio widziany:

The MAX19541 monolithic 12-bit, 125Msps analog-todigital converter (ADC) is optimized for outstanding dynamic performance at high-IF frequencies of 300MHz and beyond. This device operates with conversion rates up to 125Msps while consuming only 861mW.

At 125Msps and an input frequency of 240MHz, the MAX19541 achieves a spurious-free dynamic range (SFDR) of 71.5dBc. The MAX19541 features an excellent signal-to-noise ratio (SNR) of 65.4dB at 10MHz that remains flat (within 3dB) for input tones up to 250MHz. This makes the MAX19541 ideal for wideband applications such as power-amplifier predistortion in cellular base-station transceiver systems.

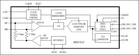
The MAX19541 operates in either parallel mode where the data outputs appear on a single parallel port at the sampling rate, or in demux parallel mode, where the outputs appear on two separate parallel ports at one-half the sampling rate. See the Mode of Operation section.

The MAX19541 operates on a single 1.8V supply. The analog input is differential and can be AC- or DC-coupled. The ADC also features a selectable on-chip divide-by-2 clock circuit that allows clock frequencies as high as 250MHz. This helps to reduce the phase noise of the input clock source, allowing for higher dynamic performance. For best performance, a differential LVPECL sampling clock is recommended. The digital outputs are CMOS compatible and the data format can be selected to be either two's complement or offset binary.

A pin-compatible, 12-bit, 170Msps version of the MAX19541 is also available. Refer to the MAX19542 data sheet for more information.

The MAX19541 is available in a 68-pin QFN with exposed paddle (EP) and is specified over the extended (-40°C to +85°C) temperature range.

Applications

* Base-Station Power-Amplifier Linearization

* Cable Head-End Receivers

* Communications Test Equipment

* Radar and Satellite Subsystems

* Wireless and Wired Broadband Communication

* 125Msps Conversion Rate

* SNR = 65dB, fIN = 100MHz at 125Msps

* SFDR = 77dBc, fIN = 100MHz at 125Msps

* ±0.7 LSB INL, ±0.25 DNL (typ)

* 861mW Power Dissipation at 125Msps

* On-Chip Selectable Divide-by-2 Clock Input

* Parallel or Demux Parallel Digital CMOS Outputs

* Reset Option for Synchronizing Multiple ADCs

* Data Clock Output

* Offset Binary or Two's-Complement Output

* Evaluation Kit Available (MAX19541EVKIT)

Elecena nie prowadzi sprzedaży elementów elektronicznych, ani w niej nie pośredniczy.

Produkt pochodzi z oferty sklepu