elecena.pl

Low-Cost Voltage-Mode PWM Step-Down Controllers

Analog Devices

Low-Cost Voltage-Mode PWM Step-Down Controllers RSS Sample
  • Darmowa próbka
MPN:
MAX1966
Producent:
ANALOG DEVICES
Dodany do bazy:
Ostatnio widziany:
Zmiana ceny:
-100% (22.01.2025)
Poprzednia cena:
2.15

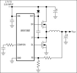
The MAX1966/MAX1967 are voltage-mode pulse-width-modulated (PWM), step-down DC-DC controllers that are ideal for a variety of cost-sensitive applications. They drive low-cost N-MOSFETs for both the high-side switch and synchronous rectifier and require no external Schottky power diode or current-sense resistor. Short- circuit and current-limit protection is provided by sensing the drain-to-source voltage on the low-side FET. Both devices can supply outputs as low as 0.8V and are well suited for DSP cores and other low-voltage logic.

The MAX1966 has an input range of 2.7V to 5.5V while the MAX1967 has an input range of 2.7V to 28V. In ultra-low-cost designs, the MAX1966/MAX1967 can provide efficiency exceeding 90% and can achieve 95% efficiency with optimized component selection.

The MAX1966/MAX1967 operate at 100kHz and ac-commodate aluminum electrolytic capacitors and powdered-iron core magnetics in minimum-cost designs. They also provide excellent performance with high-performance surface-mount components. The MAX1966 is available in a low-cost 8-pin SO package. The MAX1967 is available in a 10-pin µMAX package.

Applications

* Cable Modems and Routers * Graphic Card Supplies * Networking Power Supplies * Set-Top Boxes * Telecom Power Supplies * Termination Supplies * xDSL Modems and Routers

Elecena nie prowadzi sprzedaży elementów elektronicznych, ani w niej nie pośredniczy.

Produkt pochodzi z oferty sklepu