250MHz to 4000MHz Dual, Analog Voltage Variable Attenuator
Analog Devices
RSS
Sample
- Darmowa próbka
- MPN:
- MAX19790
- Producent:
- ANALOG DEVICES
- Dodany do bazy:
- Ostatnio widziany:
- Zmiana ceny:
- -100% (17.01.2025)
- Poprzednia cena:
- 8.84
Sugerowane produkty dla max19790
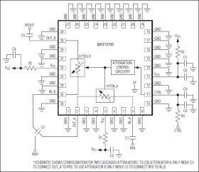
The MAX19790 is a dual, general-purpose analog voltage variable attenuator (VVA) designed to interface with 50Ω systems operating in the 250MHz to 4000MHz frequency range. Each attenuator includes a control circuit that provides 22dB of attenuation range with a linear control slope of 10dB/V.
Both attenuators share a common analog control and can be cascaded together to yield 44dB of total dynamic range, with a combined linear control slope of 20dB/V.
The IC is a monolithic device designed on one of Maxim's proprietary SiGe BiCMOS processes. The device operates from a single +5.0V supply and is available in a compact, 36-pin thin QFN package (6mm x 6mm x 0.8mm) with an exposed pad. Electrical performance is guaranteed over the extended -40°C to +85°C temperature range.
Applications
* Automatic Level Control (ALC) * Broadband System Applications, Including Wireless Infrastructure Digital and Spread-Spectrum Communication Systems * General Test Equipment * Lineup Gain Trim * Microwave Terrestrial Links * Receiver Gain Control * Temperature Compensation Circuits * Transmitter Gain Control * VSAT/Satellite Modems * WCDMA/LTE, TD-SCDMA/TD-LTE, WiMAX®, cdma2000®, GSM/EDGE and MMDS Base Stations
* 250MHz to 4000MHz RF Frequency Range
* Integrates Two Analog Attenuators in One Monolithic Device
* Flexible Attenuation-Control Ranges
* 22dB (per Attenuator)
* 44dB (Both Attenuators Cascaded)
* 2.4dB 1500MHz Insertion Loss (per Attenuator)
* Linear dB/V Analog Control Response Curve Simplifies Automatic Leveling Control and Gain-Trim Algorithms
* Excellent Attenuation Flatness Over Wide Frequency Ranges and Attenuation Settings
* Low 7.3mA Supply Current
* Single +5.0V Supply Voltage
Elecena nie prowadzi sprzedaży elementów elektronicznych, ani w niej nie pośredniczy.
Produkt pochodzi z oferty sklepu Analog Devices