elecena.pl

Automotive Quad, Low-Voltage Step-Down DC-DC Converters with Low-Noise LDO

Analog Devices

Automotive Quad, Low-Voltage Step-Down DC-DC Converters with Low-Noise LDO RSS Sample
  • Darmowa próbka
MPN:
MAX20026S
Producent:
ANALOG DEVICES
Dodany do bazy:
Ostatnio widziany:
Zmiana ceny:
-100% (19.01.2025)
Poprzednia cena:
2.48

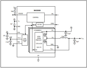
The MAX20026/MAX20026S power-management ICs (PMICs) integrate four low-voltage, high-efficiency, step-down DC-DC converters and one low-noise LDO linear regulator. Each of the four step-down DC-DC converter outputs is factory set and can deliver up to 1.0A of current. The LDO linear regulator output is selectable to 2.5V or adjustable, and can deliver 200mA of current. The PMICs operate from 3.0V to 5.5V, making them ideal for automotive point-of- load and post-regulation applications.

The PMICs feature fixed-frequency PWM-mode operation with a switching frequency of 3.2MHz. High-frequency operation allows for an all-ceramic capacitor design and small-size external components. The low-resistance on-chip switches ensure high efficiency at heavy loads while minimizing critical inductances, making the layout a much simpler task with respect to discrete solutions. Internal current sensing and loop compensation reduce board space and system cost.

Two of the four buck converters operate 180 degrees out of phase with the internal clock. This feature reduces the necessary input capacitance and improves EMI as well. All four buck converters operate in constant-PWM mode outside the AM band. The PMICs offer a SYNC input to synchronize to an external clock. The PMICs provide individual enable inputs and one power-good output.

The PMICs provide individual enable inputs and one power-good output.

The PMICs offer several important protection features, including input overvoltage protection, input undervoltage monitoring, input undervoltage lockout, cycle-by-cycle current limiting, and overtemperature shutdown. The input undervoltage monitor indicates a brownout condition by driving PGOOD low when the input falls below the undervoltage monitoring (UVM) threshold.

The MAX20026/MAX20026S PMICs are available in a 28-pin TQFN package with an exposed pad and are specified for operation over the -40°C to +125°C automotive temperature range.

APPLICATIONS

* Automotive

* Industrial

* High-Integration Shrinks Solution Size

* Quad Step-Down DC-DC Converters with Integrated MOSFETs, Capable of Delivering 1.0A Each

* One 200mA LDO with Adjustable Output Voltage

* Hybrid Load-Line Architecture Enables Small Output Capacitors

* Performance Designed for Automotive Point-of-Load Regulation

* Operates from 3.0V to 5.5V Supply Voltage

* Individual Enable Signals for Each Output

* UV/OV/UVM/PGOOD

* Soft-Start and Supply Sequencing Reduces Inrush Current

* Low-Noise Features Improve EMI Performance

* 3.2MHz Switching Frequency

* Forced-PWM Operation

* Two Channels 180 Degrees Out-of-Phase

* SYNC Input

* Robust for the Automotive Environment

* 28-Pin (4mm x 4mm x 0.8mm) TQFN-EP Package

* -40°C to +125°C Operating Temperature Range

* AEC-Q100 Qualified

Elecena nie prowadzi sprzedaży elementów elektronicznych, ani w niej nie pośredniczy.

Produkt pochodzi z oferty sklepu