elecena.pl

50MHz to 1000MHz, 75dB Logarithmic Detector/Controller

Analog Devices

50MHz to 1000MHz, 75dB Logarithmic Detector/Controller RSS Sample
  • Darmowa próbka
MPN:
MAX2014
Producent:
ANALOG DEVICES
Dodany do bazy:
Ostatnio widziany:
Zmiana ceny:
-100% (17.01.2025)
Poprzednia cena:
4.91

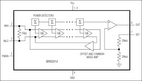
The MAX2014 complete multistage logarithmic amplifier is designed to accurately convert radio-frequency (RF) signal power in the 50MHz to 1000MHz frequency range to an equivalent DC voltage. The outstanding dynamic range and precision over temperature of this log amplifier make it particularly useful for a variety of base-station and other wireless applications, including automatic gain control (AGC), transmitter power measurements, and received signal-strength indication (RSSI) for terminal devices.

The MAX2014 can also be operated in a controller mode where it measures, compares, and controls the output power of a variable-gain amplifier as part of a fully integrated AGC loop. This logarithmic amplifier provides much wider measurement range and superior accuracy compared to controllers based on diode detectors, while achieving excellent temperature stability over the full -40°C to +85°C operating range.

Applications

* AGC Measurement and Control * Cellular Base-Station, WLAN, Microwave Link, Radar, and other Military Applications * Optical Networks * RF Transmitter Power Measurement * RSSI Measurements

* Complete RF Detector/Controller

* 50MHz to 1000MHz Frequency Range

* Exceptional Accuracy Over Temperature

* High Dynamic Range

* 2.7V to 5.25V Supply Voltage Range

* Scaling Stable Over Supply and Temperature Variations

* Controller Mode with Error Output

* Shutdown Mode with Typically 1µA of Supply Current

* Available in 8-Pin TDFN and 8-pin µMAX® Package

Elecena nie prowadzi sprzedaży elementów elektronicznych, ani w niej nie pośredniczy.

Produkt pochodzi z oferty sklepu