elecena.pl

High-Dynamic-Range, Direct Up/Downconversion 1500MHz to 3000MHz Quadrature Modulator/Demodulator

Analog Devices

High-Dynamic-Range, Direct Up/Downconversion 1500MHz to 3000MHz Quadrature Modulator/Demodulator RSS Sample
  • Darmowa próbka
MPN:
MAX2022
Producent:
ANALOG DEVICES
Dodany do bazy:
Ostatnio widziany:

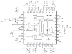
The MAX2022 low-noise, high-linearity, direct conversion quadrature modulator/demodulator is designed for single and multicarrier 1500MHz to 3000MHz UMTS/WCDMA, LTE/TD-LTE, cdma2000®, and DCS/PCS base-station applications. Direct conversion architectures are advantageous since they significantly reduce transmitter or receiver cost, part count, and power consumption as compared to traditional IF-based double conversion systems.

In addition to offering excellent linearity and noise performance, the MAX2022 also yields a high level of component integration. This device includes two matched passive mixers for modulating or demodulating in-phase and quadrature signals, three LO mixer amplifier drivers, and an LO quadrature splitter. On-chip baluns are also integrated to allow for single-ended RF and LO connections. As an added feature, the baseband inputs have been matched to allow for direct interfacing to the transmit DAC, thereby eliminating the need for costly I/Q buffer amplifiers.

The MAX2022 operates from a single +5V supply. It is available in a compact 36-pin TQFN package (6mm x 6mm) with an exposed paddle. Electrical performance is guaranteed over the extended -40°C to +85°C temperature range.

Applications

* Digital and Spread-Spectrum Communication Systems * Fixed Broadband Wireless Access * Microwave Links * Military Systems * PHS/PAS Base Stations * Predistortion Transmitters * Private Mobile Radios (PMRs) * Single and Multicarrier cdmaOne™ and cdma2000® Base Stations * Single and Multicarrier DCS 1800/PCS 1900 EDGE Base Stations * Single and Multicarrier WCDMA/UMTS, and LTE/TDLTE Base Stations * Wireless Local Loop (WLL)

* 1500MHz to 3000MHz RF Frequency Range

* 1500MHz to 3000MHz LO Frequency Range

* Scalable Power: External Current-Setting Resistors Provide Option for Operating Device in Reduced-Power/Reduced-Performance Mode

* 36-Pin, 6mm x 6mm TQFN Provides High Isolation in a Small Package

* Modulator Operation: (2140MHz):

* Meets Four-Carrier WCDMA 65dBc ACLR

* 23.3dBm Typical OIP3

* 51.5dBm Typical OIP2

* 45.7dBc Typical Sideband Suppression

* -40dBm Typical LO Leakage

* -173.2dBm/Hz Typical Output Noise, Eliminating the Need for an RF Output Filter

* Broadband Baseband Input

* DC-Coupled Input Provides for Direct Launch DAC Interface, Eliminating the Need for Costly I/Q Buffer Amplifiers

* Demodulator Operation (1890MHz):

* 39dBm Typical IIP3

* 58dBm Typical IIP2

* 9.2dB Typical Conversion Loss

* 9.4dB Typical NF

Elecena nie prowadzi sprzedaży elementów elektronicznych, ani w niej nie pośredniczy.

Produkt pochodzi z oferty sklepu