High-Linearity, 650MHz to 1000MHz Upconversion/Downconversion Mixer with LO Buffer/Switch
Analog Devices
RSS
Sample
- Darmowa próbka
- MPN:
- MAX2032
- Producent:
- ANALOG DEVICES
- Dodany do bazy:
- Ostatnio widziany:
Sugerowane produkty dla upconversion
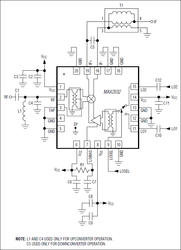
The MAX2032 high-linearity passive upconverter or downconverter mixer is designed to provide +33dBm IIP3, 7dB NF, and 7dB conversion loss for a 650MHz to 1000MHz RF frequency range to support a multitude of base-station applications. With a 650MHz to 1250MHz LO frequency range, this particular mixer is ideal for high-side LO injection architectures. For a pin-to-pin-compatible mixer meant for low-side LO injection, refer to the MAX2029.
In addition to offering excellent linearity and noise performance, the MAX2032 also yields a high level of component integration. This device includes a double-balanced passive mixer core, a dual-input LO selectable switch, and an LO buffer. On-chip baluns are also integrated to allow for a single-ended RF input for downconversion (or RF output for upconversion), and single-ended LO inputs. The MAX2032 requires a nominal LO drive of 0dBm, and supply current is guaranteed to be below 100mA.
The MAX2032 is pin compatible with the MAX2039/MAX2041 1700MHz to 2200MHz mixers, making this family of passive upconverters and downconverters ideal for applications where a common PCB layout is used for both frequency bands.
The MAX2032 is available in a compact 20-pin thin QFN package (5mm x 5mm) with an exposed pad. Electrical performance is guaranteed over the extended -40°C to +85°C temperature range.
Applications
* Digital and Spread-Spectrum Communication Systems * GSM 850/GSM 900 2G and 2.5G EDGE Base Stations * Integrated Digital Enhanced Network (iDEN®) Base Stations * Microwave and Fixed Broadband Wireless Access * Predistortion Receivers * WCDMA/LTE and cdma2000® Base Stations * WiMAX™ Base Stations and Customer Premise Equipment * Wireless Local Loop
* 650MHz to 1000MHz RF Frequency Range
* 650MHz to 1250MHz LO Frequency Range
* 570MHz to 900MHz LO Frequency Range (Refer to the MAX2029 Data Sheet)
* DC to 250MHz IF Frequency Range
* 7dB Conversion Loss
* +33dBm Input IP3
* +24dBm Input 1dB Compression Point
* 7dB Noise Figure
* Integrated LO Buffer
* Integrated RF and LO Baluns
* Low -3dBm to +3dBm LO Drive
* Built-In SPDT LO Switch with 49dB LO1 to LO2 Isolation and 50ns Switching Time
* Pin Compatible with the MAX2039/MAX2041 1700MHz to 2200MHz Mixers
* External Current-Setting Resistor Provides Option for Operating Mixer in Reduced-Power/Reduced-Performance Mode
Elecena nie prowadzi sprzedaży elementów elektronicznych, ani w niej nie pośredniczy.
Produkt pochodzi z oferty sklepu Analog Devices