High-Linearity, 1700MHz to 2200MHz Upconversion/Downconversion Mixer with LO Buffer/Switch
Analog Devices
RSS
Sample
- Darmowa próbka
- MPN:
- MAX2039
- Producent:
- ANALOG DEVICES
- Dodany do bazy:
- Ostatnio widziany:
Sugerowane produkty dla upconversion
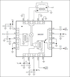
The MAX2039 high-linearity passive upconverter or downconverter mixer is designed to provide 7.3dB NF and a 7.1dB conversion loss for an RF frequency range of 1700MHz to 2200MHz to support UMTS/WCDMA, DCS, and PCS base-station transmitter or receiver applications. The IIP3 is typically +34.5dBm and +33.5dBm for downconversion and upconversion operation, respectively. With an LO frequency range of 1500MHz to 2000MHz, this particular mixer is ideal for low-side LO injection architectures. (For a pin-to-pin-compatible mixer meant for high-side LO injection, contact the factory.)
In addition to offering excellent linearity and noise performance, the MAX2039 also yields a high level of component integration. This device includes a double-balanced passive mixer core, a dual-input LO selectable switch, and an LO buffer. On-chip baluns are also integrated to allow for a single-ended RF input for downconversion (or RF output for upconversion), and single-ended LO inputs. The MAX2039 requires a nominal LO drive of 0dBm, and supply current is guaranteed to be below 135mA.
The MAX2039 is pin compatible with the MAX2031 815MHz to 995MHz mixer, making this family of passive upconverters and downconverters ideal for applications where a common PC board layout is used for both frequency bands.
The MAX2039 is available in a compact 20-pin thin QFN package (5mm x 5mm) with an exposed paddle. Electrical performance is guaranteed over the extended -40°C to +85°C temperature range.
Applications
* cdmaOne™ and cdma2000® Base Stations * DCS1800/PCS1900 EDGE Base Stations * Digital and Spread-Spectrum Communication Systems * Fixed Broadband Wireless Access * Microwave Links * Military Systems * PHS/PAS Base Stations * Predistortion Receivers * Private Mobile Radios (PMRs) * UMTS/WCDMA Base Stations * Wireless Local Loop (WLL)
* 1700MHz to 2200MHz RF Frequency Range
* 1500MHz to 2000MHz LO Frequency Range
* 1900MHz to 2400MHz LO Frequency Range (Contact Factory)
* DC to 350MHz IF Frequency Range
* 7.1dB Conversion Loss
* +34.5dBm Input IP3 (Downconversion)
* +24.4dBm Input 1dB Compression Point
* 7.3dB Noise Figure
* Integrated LO Buffer
* Integrated RF and LO Baluns
* Low -3dBm to +3dBm LO Drive
* Built-In SPDT LO Switch with 45dB LO1 to LO2 Isolation and 50ns Switching Time
* Pin Compatible with the MAX2031 815MHz to 995MHz Mixer
* External Current-Setting Resistor Provides Option for Operating Mixer in Reduced-Power/Reduced-Performance Mode
* Lead-Free Package Available
Elecena nie prowadzi sprzedaży elementów elektronicznych, ani w niej nie pośredniczy.
Produkt pochodzi z oferty sklepu Analog Devices