elecena.pl

1300MHz to 2700MHz Variable-Gain Amplifier with Analog Gain Control

Analog Devices

1300MHz to 2700MHz Variable-Gain Amplifier with Analog Gain Control RSS Sample
  • Darmowa próbka
MPN:
MAX2057
Producent:
ANALOG DEVICES
Dodany do bazy:
Ostatnio widziany:
Zmiana ceny:
-100% (20.01.2025)
Poprzednia cena:
10.06

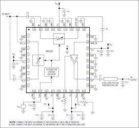
The MAX2057 general-purpose, high-performance variable-gain amplifier (VGA) is designed to operate in the 1300MHz to 2700MHz frequency range†. This device features 15.5dB of gain, 6dB of noise figure, and an output 1dB compression point of 23.8dBm. The MAX2057 also provides an exceptionally high OIP3 level of 37dBm, which is maintained over the entire attenuation range. In addition, the on-chip analog attenuators yield infinite control and high attenuation accuracy over selectable 21dB or 42dB control ranges. Each of these features makes the MAX2057 an ideal VGA for DCS/PCS, cdma2000®, W-CDMA, and PHS/PAS transmitter and power amplifier AGC circuits.

The MAX2057 is pin compatible with the MAX2056 800MHz to 1000MHz VGA, making this family of amplifiers ideal for applications where a common PC board layout is used for both frequency bands.

The MAX2057 operates from a single +5V supply and is available in a compact 36-pin thin QFN package (6mm x 6mm x 0.8mm) with an exposed pad. Electrical performance is guaranteed over the extended -40°C to +85°C temperature range.

Applications

* Automated Test Equipment (ATE) * Broadband Systems * cdmaOne™ and cdma2000® Base-Station Transmitters and Power Amplifiers * DCS 1800/PCS 1900 2G and 2.5G EDGE Base-Station Transmitters and Power Amplifiers * Digital and Spread-Spectrum Communication Systems * Microwave Terrestrial Links * PHS/PAS Base-Station Transmitters and Power Amplifiers * Receiver Gain Control * Transmitter Gain Control * Transmitters and Power Amplifiers * Transmitters and Power Amplifiers * WCDMA, LTE, TD-SCDMA, and TD-LTE Transmitters and Power Amplifiers

* 1300MHz to 2700MHz RF Frequency Range†

* 37dBm Constant OIP3 (Over All Gain Settings)

* 23.8dBm Output 1dB Compression Point

* 15.5dB Typical Gain at Maximum Gain Setting

* 0.5dB Gain Flatness Over 100MHz Bandwidth

* 6dB Noise Figure at Maximum Gain Setting (Using 1 Attenuator)

* Two Gain-Control Ranges: 21dB and 42dB

* Analog Gain Control

* Single +5V Supply Voltage

* Pin Compatible with MAX2056, 800MHz to 1000MHz RF VGA

* External Current-Setting Resistors Provide Option for Operating VGA in Reduced-Power/Reduced-Performance Mode

* Lead-Free Package Available

Elecena nie prowadzi sprzedaży elementów elektronicznych, ani w niej nie pośredniczy.

Produkt pochodzi z oferty sklepu