elecena.pl

Broadband, Two-Output, Low-Noise Amplifier for TV Tuner Applications

Analog Devices

Broadband, Two-Output, Low-Noise Amplifier for TV Tuner Applications RSS Sample
  • Darmowa próbka
MPN:
MAX2130
Producent:
ANALOG DEVICES
Dodany do bazy:
Ostatnio widziany:
Zmiana ceny:
-100% (17.01.2025)
Poprzednia cena:
1.33

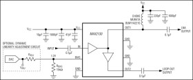
The MAX2130 broadband, low-distortion, low-noise, two-output amplifier performs preamp, loop-out, and buffer functions in TV tuner applications. The device integrates functions typically achieved with discrete components into the space-saving 8-pin µMAX-EP package. The MAX2130 provides a gain of +15dB with a noise figure less than 3.2dB over the 44MHz to 878MHz frequency range. The MAX2130 features an externally adjustable bias control, set with a single resistor, that allows the user to meet minimum linearity requirements while reducing current consumption. The device operates from a +5V single supply and only requires 93mA of supply current when nominally biased.

Applications

* Analog TV Tuners * Cable Modems * Digital/Terrestrial TV Tuners * DVB-T Digital Broadcast Receivers * Set-Top Boxes

* +5V Single-Supply Operation

* 44MHz to 878MHz Operating Frequency Range

* Guaranteed 7.4dB (min) Input Return Loss Over Frequency Range

* LNA Performance at ICC = 93mA (RBIAS = 15kΩ)

* 15dB Gain

* 2.8dB Noise Figure

* +17.5dBm Input IP3

* +27dBm Input IP2

* +2.7dBm Input 1dB Compression Point

* Loop-Out Amplifier Performance at ICC = 93mA (RBIAS = 15kΩ)

* 8.7dB Gain

* 4.2dB Noise Figure

* +17dBm Input IP3

* +29dBm Input IP2

* -0.5dBm Input 1dB Compression Point

* Programmable Linearity vs. Supply Current

Elecena nie prowadzi sprzedaży elementów elektronicznych, ani w niej nie pośredniczy.

Produkt pochodzi z oferty sklepu