elecena.pl

2.7V, Single-Supply, Cellular-Band Linear Power Amplifiers

Analog Devices

2.7V, Single-Supply, Cellular-Band Linear Power Amplifiers RSS Sample
  • Darmowa próbka
MPN:
MAX2268
Producent:
ANALOG DEVICES
Dodany do bazy:
Ostatnio widziany:

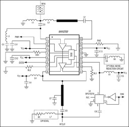
The MAX2267/MAX2268/MAX2269 power amplifiers are optimized for IS-98-based CDMA and PDC cellular telephones operating in the Japanese cellular-frequency band. When matched for CDMA operation, the amplifiers achieve 27dBm output power with 35% efficiency (MAX2268), with margin over the adjacent and alternate channel specification. At a +17dBm output-a very common power level for CDMA phones-the MAX2268 still has 7% efficiency, yielding excellent overall talk time. At the same power level, the MAX2267/MAX2269 have an unprecedented 12%/17% efficiency, while still obtaining 28%/29% efficiency at maximum output power.

The MAX2267/MAX2268/MAX2269 have internally referenced bias ports that are normally terminated with simple resistors. The bias ports allow customization of ACPR margin and gain. They can also be used to "throttle back" bias current when generating low power levels. The MAX2267/MAX2268/MAX2269 have excellent gain stability over temperature (±0.8dB), so over-design of driver stages and excess driver current are dramatically reduced, further increasing the phone's talk time. The devices can be operated from +2.7V to +4.5V while meeting all ACPR specifications over the entire temperature range.

The devices are packaged in a 16-pin TSSOP with exposed paddle (EP). For module or direct chip attach applications, the MAX2267 is also available in die form.

Applications

* 2-Way Pagers * Cellular-Band CDMA Phones * Cellular-Band PDC Phones * Power-Amplifier Modules

* Low Average CDMA Current Consumption in Typical Urban Scenario

* 55mA (MAX2267)

* 90mA (MAX2268)

* 50mA (MAX2269)

* 0.5µA Shutdown Mode Eliminates External Supply Switch

* ±0.8dB Gain Variation Over Temperature

* No External Reference or Logic Interface Circuitry Needed

* Supply Current and ACPR Margin Dynamically Adjustable

* +2.7V to +4.5V Single-Supply Operation

* 35% Efficiency at +2.7V Operation

Elecena nie prowadzi sprzedaży elementów elektronicznych, ani w niej nie pośredniczy.

Produkt pochodzi z oferty sklepu