CDMA IF VGAs and I/Q Demodulators with VCO and Synthesizer
Analog Devices
RSS
Sample
- Darmowa próbka
- MPN:
- MAX2306
- Producent:
- ANALOG DEVICES
- Dodany do bazy:
- Ostatnio widziany:
- Zmiana ceny:
- -100% (17.01.2025)
- Poprzednia cena:
- 6.20
Sugerowane produkty dla max2308
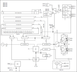
The MAX2306/MAX2308/MAX2309 are IF receivers designed for dual-band, dual-mode, and single-mode N-CDMA and W-CDMA cellular phone systems. The signal path consists of a variable-gain amplifier (VGA) and I/Q demodulator. The devices feature guaranteed +2.7V operation, a gain control range of over 110dB, and high input IP3 (-31dBm at 35dB gain, 3.4dBm at -35dB gain).
Unlike similar devices, the MAX2306 family of receivers includes dual oscillators and synthesizers to form a self-contained IF subsystem. The synthesizer's reference and RF dividers are fully programmable through a 3-wire serial bus, enabling dual-band system architectures using any common reference and IF frequency. The differential baseband outputs have enough bandwidth to suit both N-CDMA and W-CDMA systems, and offer saturated output levels of 2.7Vp-p at a low +2.75V supply voltage. Including the low-noise voltage-controlled oscillator (VCO) and synthesizer, the MAX2306 draws only 26mA from a +2.75V supply in CDMA (differential IF) mode.
The MAX2306/MAX2308/MAX2309 are available in 28-pin QFN packages.
Applications
* Globalstar Dual-Mode Handsets * Single/Dual/Triple-Mode CDMA Handsets * WCDMA Handsets * Wireless Data Links * Wireless Local Loop (WLL)
Elecena nie prowadzi sprzedaży elementów elektronicznych, ani w niej nie pośredniczy.
Produkt pochodzi z oferty sklepu Analog Devices