Triple/Dual-Mode CDMA LNA/Mixers
Analog Devices
RSS
Sample
- Darmowa próbka
- MPN:
- MAX2338
- Producent:
- ANALOG DEVICES
- Dodany do bazy:
- Ostatnio widziany:
Sugerowane produkty dla max2338
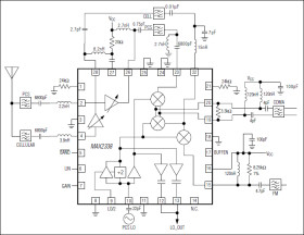
The MAX2338 receiver RF front-end IC is designed for dual-band CDMA cellular phones and can also be used in dual-band TDMA, GSM, or EDGE cellular phones. Thanks to the MAX2338's on-chip low-power LO divider, the cellular VCO module can be eliminated.
The MAX2338 includes a low-noise amplifier (LNA) with an adjustable high-input third-order intercept point (IIP3) to minimize intermodulation and cross-modulation in the presence of large interfering signals. For cellular band operation, a low-gain LNA is available for higher cascaded IIP3 at lower current.
The CDMA mixers are designed for high linearity, low noise, and differential IF outputs. The FM mixer is designed for lower current and single-ended output.
The MAX2338 triple-mode LNA/mixer includes an on-chip LO frequency divider to allow the use of a single VCO for both bands. This device is available in an ultra-small 28-pin leadless QFN package.
Applications
* Dual-Band, Triple-Mode PCS/Cellular Phones * Dual-Mode Cellular Phones
* 1.4dB LNA Noise Figure
* 15dB LNA Gain
* Mixer Noise Figure
* 7.5dB (CDMA)
* 8.7dB (AMPS)
* Mixer Gain
* 14.5dB PCS
* 13.3dB Cellular
* 8.8dB AMPS
* LO Frequency Divider, Saves VCO Module
* LO Output Buffers for TX
* Ultra-Small 28-Pin Leadless Package
Elecena nie prowadzi sprzedaży elementów elektronicznych, ani w niej nie pośredniczy.
Produkt pochodzi z oferty sklepu Analog Devices