CDMA + GPS LNA/Mixers
Analog Devices
RSS
Sample
- Darmowa próbka
- MPN:
- MAX2386
- Producent:
- ANALOG DEVICES
- Dodany do bazy:
- Ostatnio widziany:
Sugerowane produkty dla max2385
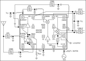
The MAX2385/MAX2386 LNA/mixer ICs are designed for CDMA/cdma2000® 1x and GPS applications. The MAX2385/MAX2386 are optimized for the Japanese 832MHz to 870MHz band, and can also be configured for the Korean/Chinese/U.S. 869MHz to 894MHz band.
To optimize linearity and current consumption, the CDMA LNA comprises four gain states. The high-gain LNA has a reduced supply-current mode for use when no transmit (Tx) signal is present, and a high linearity mode, which minimizes Tx cross-modulation in the presence of a large interfering signal during talk mode. Two low-gain modes, provide higher cascade IIP3 at lower current. The lowest gain setting provides an LNA bypass and an ultra-low chip current of 4mA. This significantly extends the phone's standby time and lowers the overall current consumption of the phone.
Gain-switching hysteresis can be adjusted by selection of an off-chip resistor, which sets the current and linearity in each mode to customize switchover points.
In GPS mode, the MAX2386 LNA offers high gain and the MAX2385 features lower current consumption with lower gain. The CDMA paths of the MAX2385/MAX2386 are identical.
The MAX2385/MAX2386 include an on-chip LO divider, which enables the use of one VCO module for both cellular and GPS modes. An on-chip LO buffer to drive the Tx upconverter further reduces system complexity.
Applications
* CDMA/cdma2000® 1x Cellular Phones with GPS
Elecena nie prowadzi sprzedaży elementów elektronicznych, ani w niej nie pośredniczy.
Produkt pochodzi z oferty sklepu Analog Devices