Band Class 0, 1, and 10 cdma2000 Femtocell Transceiver
Analog Devices
RSS
Sample
- Darmowa próbka
- MPN:
- MAX2553
- Producent:
- ANALOG DEVICES
- Dodany do bazy:
- Ostatnio widziany:
Sugerowane produkty dla s0010
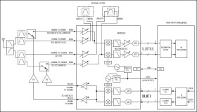
The MAX2553 is a complete single-chip RF-to-bits and bits-to-RF radio transceiver. The device is compliant with the 3GPP2 C.S0010-D femtocell standard for Band Class 0, 1, and 10. It is equipped with multiple receive inputs and transmit outputs for low band, high band, and macrocell monitoring (see Table 1 in the full data sheet).
This fully integrated transceiver facilitates compact radio designs for dongle and stand-alone femtocell products by minimizing external component count. Maxim's MAX-PHY serial interface is used to drastically reduce IC pin count, while worldwide field-proven architecture accelerates time to product deployment.
The MAX2553 features unparalleled receive blocker performance and industry's lowest noise figure for higher data rates and range. Low-power operational modes are available to minimize power consumption. The transmitter is designed to deliver EVM far exceeding the standard requirement at 0dBm.
The MAX2550–MAX2553 is a family of pin-compatible transceivers to cover all major WCDMA and cdma2000® bands. All parts are controlled through a 4-wire interface. The MAX2553 is packaged in a compact 7mm x 7mm TQFN and covers the -40°C to +85°C extended temperature range. A complete radio reference design is available to facilitate custom designs.
Applications
* cdma2000/1xEVDO Band Class 0, 1, and 10 Femtocells
* Single-Chip Femtocell Radio Transceiver
* cdma2000/1xEVDO Band Class 0, 1, and 10 Operation
* 3GPP2 C.S0010-D Femtocell Standard Compliant
* Multiple LNA Inputs for PCS and CELL Macrocell Monitoring
* High Level of Integration
* On-Chip Fractional-N Frequency Synthesizers for LO Generation
* No Tx or SAW Filters Required
* Integrated PA Drivers for Lower Cost Power Amplifier Designs
* 12-Bit AFC DAC to Control TCXO
* On-Chip Temperature Sensor
* Three General-Purpose Outputs
* Reference Clock with Selectable CMOS and Low Swing Output
* PLL Lock Detect Output Through GPO3
* Optimized Receiver Performance
* Exceptional Receive Sensitivity
* High Dynamic Range Sigma-Delta ADCs Allow Simple AGC Implementation with Switched Gain States
* Optimized Transmitter Performance
* Factory Calibrated for Gain, Carrier Leakage, and Sideband Suppression
* 10-Bit Gain Control Resolution for Better Power Accuracy
* 60dB Gain Control Range
* ACPR and EVM Compliance at 0dBm Output Power
* Loopback Operating Mode from Tx Baseband Input to Rx Baseband Output
* MAX-PHY Serial Digital Interface with Single-Bit I and Q Streams
* SPI™ Read-Write Functionality
* Operation Controlled by 4-Wire Serial Interface
* Low-Cost, 7mm x 7mm TQFN Package
Elecena nie prowadzi sprzedaży elementów elektronicznych, ani w niej nie pośredniczy.
Produkt pochodzi z oferty sklepu Analog Devices